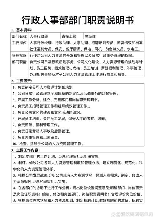
小公司人事部的工作虽然不像大公司那样分工明确、体系庞大,但其作用却至关重要,往往需要扮演“多面手”的角色,既要处理日常琐碎的事务,又要参与公司战略层面的规划,确保公司在人才吸引、培养、保留和激励方面能够高效运转,在小公司环境中,人事部的工作核心是围绕“人”展开,既要服务员工,又要支撑业务发展,同时还要控制人力成本,提升组织效能。

招聘与配置是小公司人事部的首要任务,由于小公司通常资源有限,招聘需求往往比较急切,且岗位可能不够标准化,这就要求人事部具备快速响应能力和灵活的招聘策略,在招聘渠道上,除了传统的招聘网站,还需要积极开拓内部推荐、行业社群、猎头合作等渠道,以降低招聘成本并提高人才匹配度,招聘过程中,人事部不仅要筛选简历、组织面试,还要深入了解候选人的专业技能、职业素养以及与公司文化的契合度,确保招到的人既能胜任岗位,又能长期稳定发展,小公司的人员流动性可能较大,人事部还需要建立人才储备库,及时补充关键岗位的空缺,避免因人员离职影响业务进展。
员工入离职与档案管理是人事部的基础工作,新员工入职时,人事部需要办理入职手续,包括签订劳动合同、办理社保公积金、建立员工档案、进行入职培训等,帮助新员工快速了解公司文化、规章制度和工作流程,尽快融入团队,离职管理同样重要,人事部需要规范离职流程,与离职员工进行面谈,了解离职原因,收集反馈意见,为公司改进管理提供参考,要做好离职员工的档案交接和社保公积金转移手续,确保合规性,员工档案管理则需要做到系统化、规范化,记录员工的基本信息、劳动合同、绩效考核、培训记录等,既方便日常查询,也为后续的员工发展、薪酬调整提供依据。
薪酬福利与绩效管理是激发员工积极性的关键,小公司的薪酬体系可能不如大公司复杂,但必须做到公平、合理、有竞争力,人事部需要根据市场行情、公司财务状况和岗位价值,制定合适的薪酬结构,包括基本工资、绩效奖金、津贴补贴等,并确保薪酬发放的及时性和准确性,福利方面,虽然小公司可能无法提供大公司那样丰富的福利,但可以结合员工需求,提供一些具有吸引力的福利,如弹性工作制、节日福利、团建活动、培训机会等,提升员工的归属感,绩效管理是提升员工绩效的重要手段,人事部需要协助各部门制定合理的绩效考核指标,定期组织绩效评估,及时反馈评估结果,将绩效结果与薪酬、晋升、培训等挂钩,激励员工不断提升工作效率和质量。
培训与发展是提升团队能力的重要途径,小公司通常培训资源有限,因此培训更需要注重实用性和针对性,人事部需要根据公司战略和员工需求,制定年度培训计划,组织新员工入职培训、岗位技能培训、职业素养培训等,培训形式可以多样化,包括内部讲师授课、外部专家讲座、在线学习、岗位轮换等,要关注员工的职业发展,建立职业发展通道,为员工提供晋升机会和技能提升支持,帮助员工实现个人价值,增强员工的忠诚度和稳定性。

员工关系与文化建设是营造良好工作氛围的核心,小公司的人际关系相对紧密,员工关系的好坏直接影响团队凝聚力和工作效率,人事部需要积极处理员工关系问题,如劳动纠纷、员工投诉等,做到公平公正、及时解决,维护员工的合法权益,要加强企业文化建设,通过组织团建活动、员工座谈会、文化宣传等方式,传递公司的价值观和经营理念,营造积极向上、团结协作的工作氛围,良好的企业文化能够增强员工的认同感和归属感,降低员工流失率,提升团队的整体战斗力。
人事部还需要处理一些行政事务和合规性工作,办理员工签证、居住证等证件,管理员工考勤和假期,处理社保公积金的增减员和缴纳,确保公司的人事管理符合国家劳动法律法规的要求,避免因违规操作引发法律风险,人事部还需要协助上级领导进行人力资源数据分析,如人员结构分析、流失率分析、人工成本分析等,为公司的人力资源决策提供数据支持。
在小公司,人事部往往还需要与其他部门紧密协作,如与业务部门沟通招聘需求、协助进行绩效评估,与财务部门对接薪酬发放和社保缴纳等,人事部人员需要具备良好的沟通协调能力、组织能力和问题解决能力,能够灵活应对各种突发情况,适应快节奏的工作环境。
小公司人事部的工作内容繁杂多样,需要从业者具备全面的专业知识和实践能力,既要懂招聘、薪酬、绩效等模块,又要了解劳动法律法规,还要具备良好的沟通技巧和应变能力,通过高效的人事管理,小公司能够吸引和留住优秀人才,激发员工的工作热情,为公司的持续发展提供坚实的人才保障。

FAQs
-
小公司人事部如何降低员工流失率?
降低员工流失率需要从多个方面入手:建立公平合理的薪酬体系,确保员工的付出与回报匹配;提供良好的职业发展机会,如内部晋升、技能培训等,让员工看到成长空间;营造积极的企业文化,加强员工关怀,如定期组织团建活动、关注员工工作与生活的平衡;及时处理员工关系问题,倾听员工反馈,改进管理方式,增强员工的归属感和认同感。 -
小公司如何在没有专业HR的情况下进行基础人事管理?
小公司如果暂时没有专职HR,可以通过以下方式进行基础人事管理:一是明确人事工作的负责人,由行政或管理层人员兼任,确保各项工作有人落实;二是利用人力资源管理系统(HRMS)或办公软件(如Excel、钉钉等)规范管理员工信息、考勤、薪酬等数据;三是定期学习劳动法律法规,确保人事操作合规,避免法律风险;四是必要时寻求外部专业机构的支持,如咨询律师、参加HR培训课程或委托第三方代缴社保公积金等,确保人事工作的专业性和规范性。
