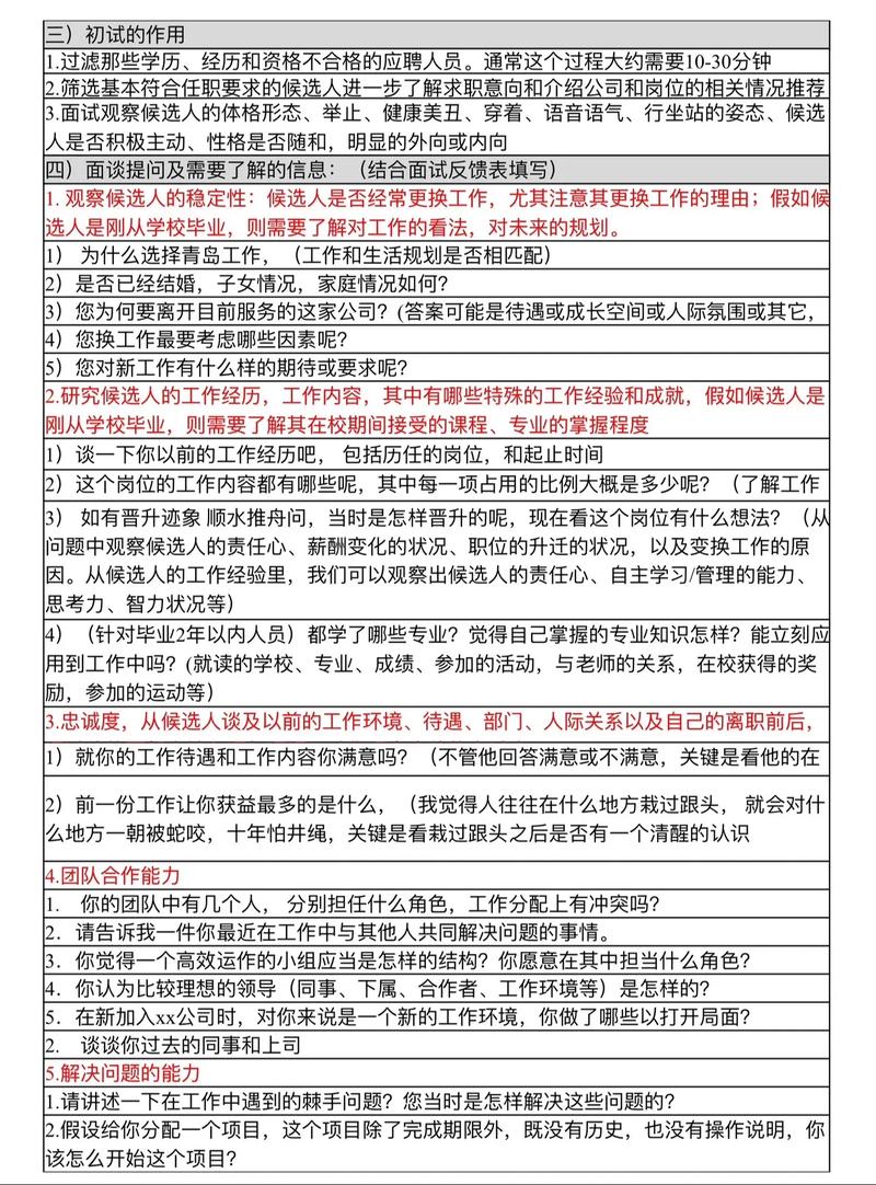
人力资源公司面试流程图是一个系统化、标准化的招聘管理工具,旨在确保选拔过程的公平性、高效性和准确性,该流程通常分为六个核心阶段,每个阶段包含明确的环节和关键动作,以下结合具体内容进行详细说明。

在简历初筛阶段,HR招聘专员会根据岗位需求(如学历、工作经验、技能证书等硬性指标)对收到的简历进行快速筛选,此阶段重点关注候选人与岗位的匹配度,剔除明显不符合要求的申请者,通过率约为10%-20%,筛选通过的简历会进入人才库,并由HR进行初步电话沟通,确认求职意向、薪资期望到岗时间等基础信息,同步发送面试邀请,针对“Java开发工程师”岗位,HR会重点筛选计算机相关专业、3年以上Java开发经验且熟悉Spring Boot框架的候选人。
初试/HR面试阶段通常采用视频或现场形式,时长约30-45分钟,面试官以HR为主,考察内容包括:求职动机(为何选择该公司及该岗位)、职业稳定性(过往离职原因)、基本素质(沟通能力、团队合作意识)以及薪资福利的匹配度,此阶段会使用结构化提问,请举例说明你如何解决团队协作中的冲突”,并记录面试评分,若候选人通过初试,面试官会将其推荐至业务部门,并同步《初试评估表》,内容包括优势、待改进项及推荐等级(如“强烈推荐”“推荐”“不推荐”)。
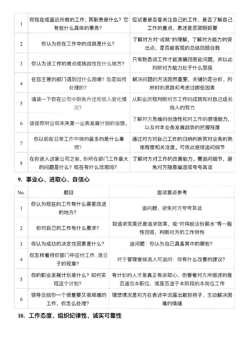
复试/业务部门面试阶段是流程的核心环节,由用人部门负责人或资深员工担任面试官,时长约60-90分钟,面试内容聚焦专业能力,具体包括:技术测试(如编程岗现场写代码、设计岗作品集分析)、项目经验深挖(“请详细描述你负责的最复杂的项目,遇到的挑战及解决方案”)及岗位技能匹配度评估,部分岗位还会增设笔试环节,如财务岗的实操题、市场岗的策划案撰写,面试官需填写《复试评估表》,重点关注候选人的解决问题能力、创新思维及团队协作潜力,最终给出“录用”“备选”“淘汰”的明确结论。
终试/高管面试阶段针对中高层管理岗位或核心技术岗位,由公司高管(如总监、VP)参与,时长约40-60分钟,此阶段侧重考察候选人的战略思维、价值观契合度及发展潜力,提问方向如“你如何看待行业未来3年的发展趋势”“如果团队目标与个人发展冲突,你会如何处理”,高管面试通过后,需与HR部门共同敲定薪资待遇(包含基本工资、绩效奖金、福利补贴等),并形成《录用审批表》,经上级领导签字确认。

背景调查与offer发放阶段对拟录用候选人开展背景核实,重点核查工作履历(在职时间、职位职责)、学历学位(通过学信网验证)及有无不良记录(如违法违纪),调查通过后,HR会发送正式录用offer(包含岗位、薪资、报到时间、所需材料等),并电话沟通确认接受意向,候选人需在规定时间内签署offer并提交离职证明(若为在职状态)。
入职与试用期跟踪阶段为新员工办理入职手续(签订劳动合同、缴纳社保、入职培训等),并安排导师制定《试用期培养计划》,HR需在入职1周、1个月、3个月进行跟踪面谈,了解工作适应情况及困难,试用期结束后由用人部门进行考核,考核通过则正式转正,未通过则协商延长试用期或解除劳动合同。
以下为面试流程各阶段关键信息概览表:
| 阶段 | 主要环节 | 参与人员 | 时长 | 核心考察内容 | 输出物 |
|---|---|---|---|---|---|
| 简历初筛 | 简历筛选、电话沟通 | HR招聘专员 | 15-30分钟 | 基本条件匹配、求职意向 | 通过简历名单、面试邀请 |
| 初试/HR面试 | 结构化面试、素质评估 | HR面试官 | 30-45分钟 | 求职动机、职业稳定性、沟通能力 | 《初试评估表》 |
| 复试/业务面试 | 专业面试、笔试(可选) | 用人部门负责人 | 60-90分钟 | 专业能力、项目经验、岗位技能 | 《复试评估表》 |
| 终试/高管面试 | 战略思维、价值观评估 | 公司高管 | 40-60分钟 | 发展潜力、团队管理能力、战略契合 | 《录用审批表》 |
| 背景调查与offer | 背景核实、薪资谈判 | HR、部门负责人 | 3-5个工作日 | 工作履历真实性、学历合规性 | 背景调查报告、offer |
| 入职与试用 | 入职办理、试用期跟踪 | HR、导师、用人部门 | 试用期1-6个月 | 适应能力、工作绩效、价值观匹配 | 培养计划、转正评估表 |
相关问答FAQs
Q1:人力资源公司在面试中如何判断候选人是否适合团队?
A:HR会通过多维度综合评估:一是行为面试法,要求候选人举例说明过往团队协作经历(如“描述一次与性格差异同事的合作”),判断其冲突解决能力;二是观察非语言信号,如面试中的倾听态度、眼神交流等;三是结合团队文化特点,例如强调创新的团队会关注候选人的过往创新案例,而注重执行力的团队则会考察其项目落地经验,部分公司会安排候选人参与团队简短活动,观察其融入度。

Q2:面试流程中“背景调查”主要核实哪些内容?不通过的原因有哪些?
A:背景调查核心核实四方面信息:①工作履历(在职时间、职位名称、工作职责是否真实);②学历学位(毕业院校、专业、学历层次是否与简历一致);③工作表现(包括离职原因、原领导评价、有无违纪记录);④职业资格(如建造师证、教师资格证等证书有效性),不通过常见原因包括:履历造假(如虚报职位或在职时间)、学历造假、原单位评价差(如存在严重工作失误或职业道德问题)、或提供虚假离职证明(如未与原单位解除劳动合同)。
