这是一个非常现实且重要的问题。“公司只给N补偿金”在某些情况下是合法的,但在另一些情况下,员工可以获得更多的补偿,即“2N”。

关键在于公司辞退你的原因是什么,这直接决定了适用的是哪种法律规定。
为了让你彻底明白,我们先用最简单的方式解释一下“N”和“2N”是什么,然后再分析在什么情况下“只给N”是合理的。
核心概念:“N”和“2N”是什么?
这里的“N”和“2N”是劳动法中关于经济补偿金的通俗说法,它们代表的是“月工资”的倍数。
-
N = 经济补偿金

- 计算公式:你在公司工作的年限 × 你的离职前12个月的平均工资。
- 工作年限:每满一年支付一个月工资的标准,六个月以上不满一年的,按一年计算;不满六个月的,支付半个月工资。
- 工资基数:指的是你在劳动合同解除或者终止前十二个月的平均应发工资,包括计时工资、计件工资、奖金、津贴和补贴等货币性收入。
-
2N = 赔偿金(违法解除劳动合同的赔偿金)
- 计算公式:经济补偿金(即N)的2倍,也就是2 × N。
- 这本质上是对公司违法行为的惩罚性赔偿。
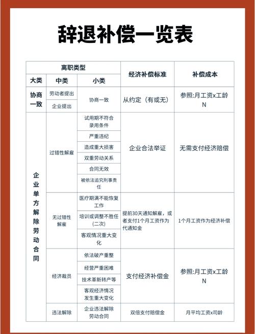
什么情况下“只给N补偿金”是合理的?
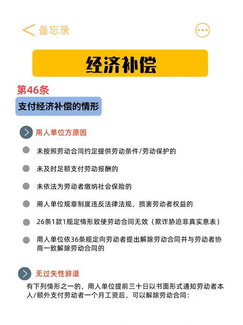
这种情况属于合法解除劳动合同,公司需要向你支付经济补偿金(N),但不需要支付赔偿金(2N),主要有以下几种情形:
-
双方协商一致解除劳动合同:
- 场景:你和公司都同意解除劳动合同,并且是由公司主动提出的。
- 法律规定:《劳动合同法》第三十六条。
- 合理性:这是双方自愿的结果,只要公司按照你的工作年限支付了N,就是合法合规的。
-
员工存在过错,公司依据《劳动合同法》第三十九条解除劳动合同:

- 场景:你严重违反了公司的规章制度、严重失职营私舞弊给公司造成重大损害、被依法追究刑事责任等。
- 法律规定:《劳动合同法》第三十九条。
- 合理性:在这种情况下,公司无需支付任何经济补偿金(N或2N),如果你听说有人“只给N”,但实际是这种情况,那公司给的比法定标准还多,是公司自愿的,合法情况下可以不给。
-
员工非因过错,但客观情况变化导致合同无法履行,公司依据《劳动合同法》第四十条解除劳动合同:
- 场景:
- 你生病或非因工负伤,医疗期满后不能从事原工作,也不能从事由公司另行安排的工作。
- 你不能胜任工作,经过培训或者调整工作岗位,仍不能胜任工作。
- 劳动合同订立时所依据的客观情况发生重大变化,致使劳动合同无法履行,经协商未能就变更劳动合同内容达成协议。
- 法律规定:《劳动合同法》第四十条。
- 合理性:这种情况不是你的错,而是客观原因导致的,公司提前30天通知你或者额外支付你一个月工资(即“代通知金”),然后支付经济补偿金(N),是合法的。这就是“只给N”最常见的一种合理情况。
- 场景:
-
公司因经营困难等原因裁员,依据《劳动合同法》第四十一条解除劳动合同:
- 场景:公司破产重整、生产经营发生严重困难、企业转产重大技术革新等需要裁减人员。
- 法律规定:《劳动合同法》第四十一条。
- 合理性:这是公司基于经营需要进行的结构性裁员,只要按照法律规定的人数和程序进行,就需要向被裁员工支付经济补偿金(N)。
小结一下: 当公司的辞退行为是合法的,且原因不属于第三十九条(员工过错)时,支付“N”补偿金就是合理的。
什么情况下“只给N补偿金”是不合理的,你应该拿到“2N”?
这种情况属于违法解除劳动合同,公司需要向你支付赔偿金(2N),最典型的就是:
-
公司没有任何合法理由,直接辞退你:
- 场景:你没有任何过错,工作也胜任,公司就是觉得你“不顺眼”或者为了节省成本,找各种借口(如“公司架构调整”、“岗位取消”)把你开掉。
- 法律规定:《劳动合同法》第四十七条和第八十七条。
- 不合理性:这是赤裸裸的违法解除,你的维权目标应该是要求公司支付2N的赔偿金,如果公司只愿意给N,那是在压榨你的合法权益。
-
公司以“末位淘汰”为由辞退你:
- 场景:公司以绩效考核排名靠后为由辞退你。
- 法律规定:中国的法律不支持“末位淘汰”制度,除非公司的规章制度中明确规定了“不胜任工作”的具体标准、考核流程和淘汰办法,并且该制度本身是合法的(经过民主程序制定并公示),否则单纯以末位为由辞退属于违法。
- 不合理性:如果你能证明公司没有合法的考核制度或程序不合法,那么辞退行为就是违法的,你应该主张2N。
-
合同到期后,公司不续签但理由不合法:
- 场景:你的劳动合同到期,公司提出不续签。
- 法律规定:一般情况下,合同到期终止,公司需要支付N的经济补偿金,但如果公司维持或者提高劳动合同约定条件续订劳动合同,你不同意续订的,则无需支付。
- 例外情况(不合理):如果公司是在你处于孕期、产期、哺乳期等法定特殊保护期内,以合同到期为由不续签,这属于违法终止劳动合同,你应该主张2N。
如果公司只给N,但你觉得不合理,该怎么办?
-
第一步:收集证据
- 劳动合同:证明你的工作年限、岗位和薪资。
- 辞退通知/谈话录音/邮件:证明公司辞退你的事实和理由。
- 工资条、银行流水:证明你的工资标准。
- 规章制度文件:如果公司以“违反制度”为由辞退,要拿到这份制度文件,看其是否合法。
- 工作证明、同事证言:辅助证明你的工作情况。
-
第二步:与公司协商
明确告诉公司,你认为他们的辞退行为是违法的,要求支付2N的赔偿金,可以尝试谈判,看能否达成一个双方都能接受的金额。
-
第三步:寻求法律援助
- 向劳动监察大队投诉:适用于公司存在明显违法行为的,如拖欠工资、不交社保等,但对于辞退争议,监察大队的调解作用大于强制作用。
- 申请劳动仲裁:这是最核心、最有效的法律途径,你需要向公司注册地或劳动合同履行地的劳动人事争议仲裁委员会提交仲裁申请,仲裁是免费的,且是诉讼的前置程序,必须先经过仲裁才能去法院。
- 提起诉讼:如果对仲裁结果不满意,可以在收到仲裁裁决书之日起15天内向人民法院提起诉讼。
| 辞退原因 | 是否合法 | 应得补偿 | “只给N”是否合理? |
|---|---|---|---|
| 协商一致解除 | 合法 | N | 合理 |
| 员工严重违纪(过错) | 合法 | 0 | 合理(公司自愿给N) |
| 员工不胜任工作(非过错) | 合法 | N | 合理 |
| 公司经营困难裁员 | 合法 | N | 合理 |
| 公司无理由辞退 | 违法 | 2N | 不合理,你的权益受损 |
| 以“末位淘汰”辞退 | 违法 | 2N | 不合理,你的权益受损 |
| 孕期/产期/哺乳期合同到期不续 | 违法 | 2N | 不合理,你的权益受损 |
最终建议: 仔细回想一下你被辞退的具体原因,如果原因不明确,或者你觉得理由很牵强,那么大概率是违法解除,你有权主张2N,不要轻易接受公司的“N”方案,尤其是当你已经工作多年时,2N和N之间的差距可能非常大,必要时,勇敢地拿起法律武器维护自己的权益。
