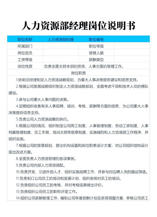
在一个十几人的小公司里,人事工作往往不像大企业那样分工明确,而是需要扮演“多面手”的角色,既要懂招聘、算薪酬,又要管员工关系、做培训,甚至还要处理一些行政琐事,这个规模的公司,人事的核心目标不是复杂的流程管理,而是通过灵活高效的工作,让团队保持凝聚力,让员工感受到归属感,从而支撑公司的业务发展。

招聘是人事工作的“入口”,对十几人的团队来说尤其关键,因为公司规模小,每个人的岗位都需要精准匹配,既要看专业能力,也要看文化契合度,人事可能需要同时负责发布招聘信息、筛选简历、安排面试、谈offer等全流程,由于没有专门的招聘团队,很多时候还需要用人部门负责人深度参与面试,共同判断候选人是否合适,小公司的招聘节奏往往和业务需求紧密相关,可能突然出现紧急岗位需求,这就要求人事能快速响应,通过内部推荐、行业社群等多种渠道找到合适的人,新人入职后的引导也很重要,不能只做简单的入职手续办理,还需要帮助新人快速熟悉团队、了解业务流程,甚至主动关心他们的适应情况,避免因为“水土不服”而快速流失。
薪酬绩效管理是人事的“基本功”,也是员工最关心的部分,十几人的公司薪酬结构可能不会太复杂,但必须做到公平透明,人事需要根据当地薪酬水平、公司盈利状况和岗位价值,制定合理的薪资标准,同时确保社保、公积金等福利按时足额缴纳,绩效管理方面,可能不会引入复杂的KPI体系,但简单的季度或年度考核是必要的,通过和员工沟通工作目标、反馈表现,既能帮助员工成长,也能为薪酬调整、晋升提供依据,小公司的人事往往还要负责考勤、请假、报销等日常事务,这些工作看似琐碎,但直接影响员工的体验,需要耐心细致,避免出错。
员工关系是小公司人事工作的“粘合剂”,十几人的团队更像一个“大家庭”,员工之间的互动频繁,人际关系对工作氛围影响很大,人事需要主动关注员工的状态,比如通过日常沟通了解他们的工作困惑、情绪变化,及时协调矛盾,团队建设活动也很重要,不一定需要花费很高,比如定期的聚餐、下午茶、户外拓展等,都能增进同事之间的感情,人事还要处理劳动合同的签订、续签、解除等事宜,确保合规合法,避免劳动纠纷,当公司遇到调整,比如业务方向变化、岗位优化时,人事更需要做好沟通和安抚工作,稳定团队情绪。
培训发展是小公司容易被忽视,但对长远发展至关重要的环节,十几人的公司可能没有专门的培训预算,但人事可以挖掘内部资源,让有经验的员工分享技能,或者利用免费的在线课程帮助员工提升,更重要的是,要为员工规划清晰的成长路径,让他们看到在公司的发展机会,比如从普通员工到小组负责人,或者横向学习其他技能,这不仅能提高员工的积极性,也能减少人才流失。

行政支持往往也是小公司人事的“附加项”,比如办公环境的维护、办公用品的采购、公司活动的组织等,虽然这些工作与人事核心职能无关,但却是保证公司日常运转的基础,人事需要和其他部门协作,确保这些事务得到妥善处理,让员工能专注于工作。
十几人公司的人事工作,需要的是“全流程+高情商+强执行力”,既要懂专业,又要懂人性;既要严谨细致,又要灵活应变,这个角色看似平凡,却是公司稳定发展的重要支撑,通过做好人的工作,让每个员工都能发挥价值,最终实现公司和员工的共同成长。
FAQs
-
问:小公司人事如何平衡招聘效率和候选人质量?
答:小公司招聘时,可以先明确岗位的核心需求,优先筛选与岗位要求高度匹配的候选人,避免盲目海投,简化面试流程,减少不必要的环节,比如初试可通过电话或视频快速筛选,复试由用人部门负责人直接沟通,注重候选人的软技能和文化契合度,可以通过询问过往工作案例、团队协作经历等方式判断,确保招进来的人既能胜任工作,又能融入团队。
-
问:十几人的公司如何建立有效的绩效管理体系?
答:小公司绩效管理不宜复杂,建议采用“目标+反馈”的简单模式,和员工共同设定清晰、可量化的季度目标(如完成多少项目、达成多少业绩),目标要具体且有挑战性,过程中,管理者需定期(如每月)和员工沟通进度,及时反馈问题和改进建议,季度末根据目标完成情况、工作态度、团队协作等维度进行评估,评估结果与绩效奖金、晋升机会挂钩,同时帮助员工总结经验,明确下一阶段的目标,形成良性循环。
