以下我将为您提供一个全面、结构化、可直接作为框架参考的公司政策规定工作人员范本,您可以根据自己公司的具体行业、规模和文化进行调整和填充。

《[公司名称] 员工手册》
(V1.0版)
欢迎词
亲爱的[公司名称]员工:
欢迎您加入我们的大家庭!本《员工手册》(以下简称“手册”)旨在帮助您了解公司的核心价值观、政策、规章制度和行为准则,我们相信,一个透明、公平、充满活力的工作环境是公司和个人共同成功的基础。
本手册是您在公司工作的重要指南,请仔细阅读,并严格遵守其中的各项规定,如果您有任何疑问,请随时咨询您的直属上级或人力资源部。

本手册并非一份具有法律约束力的劳动合同,而是对公司政策的说明,公司的政策可能会根据业务发展需要进行更新,人力资源部将负责通知员工任何重大变更。
目录
第一章:总则 1.1. 公司简介与愿景 1.2. 手册的目的与适用范围 1.3. 核心价值观 1.4. 政策的修订与解释权
第二章:入职与试用 2.1. 入职流程 2.2. 试用期规定 2.3. 试用期评估
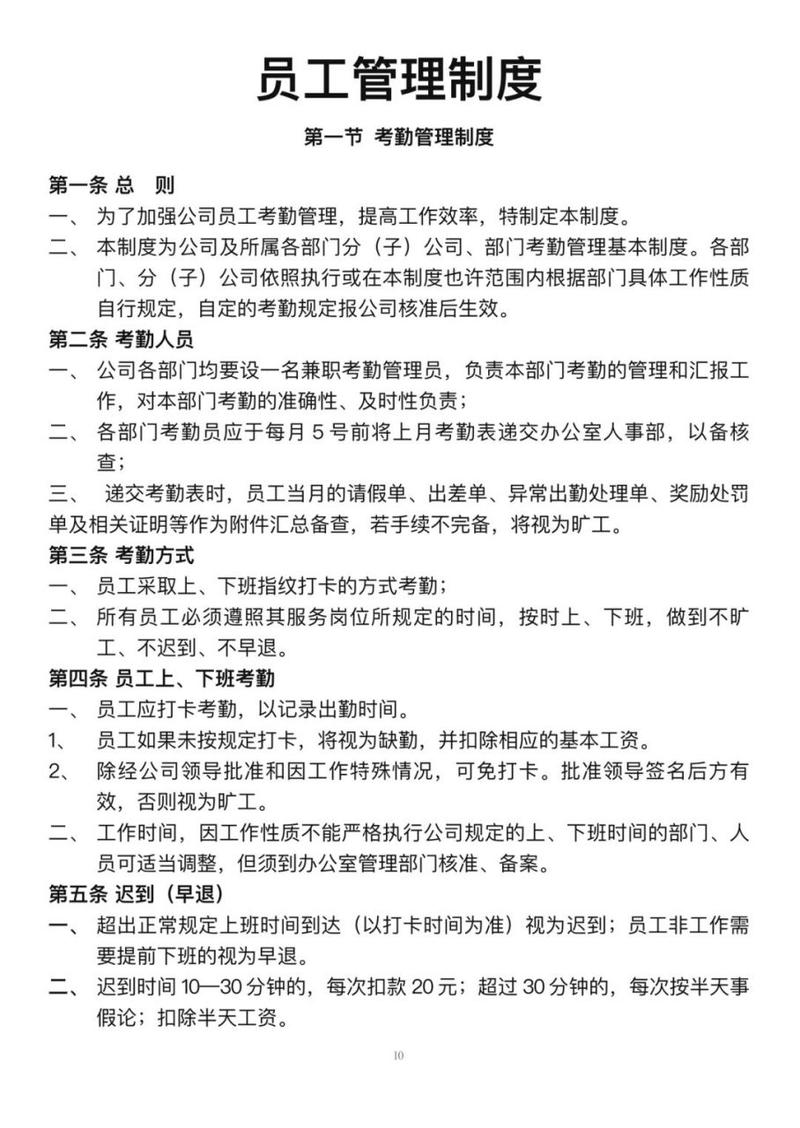
第三章:工作时间与考勤 3.1. 标准工作时间 3.2. 打卡/签到制度 3.3. 迟到、早退与旷工 3.4. 加班管理 3.5. 休假政策(年假、病假、事假、婚假、产假等) 3.6. 法定节假日

第四章:薪酬与福利 4.1. 薪酬结构与支付 4.2. 绩效奖金 4.3. 社会保险与公积金 4.4. 商业保险 4.5. 其他福利(如:餐补、交通补贴、通讯补贴、年度体检、节日福利等)
第五章:行为规范与职业操守 5.1. 基本行为准则 5.2. 公司财产保护 5.3. 信息安全与保密协议 5.4. 利益冲突 5.5. 禁止性规定(如:骚扰、歧视、暴力、滥用药物等) 5.6. 社交媒体使用规范
第六章:绩效管理与职业发展 6.1. 绩效考核周期与流程 6.2. 绩效结果应用 6.3. 员工培训与发展 6.4. 内部晋升与转岗机制
第七章:员工关系与沟通 7.1. 沟通渠道 7.2. 投诉与申诉机制 7.3. 员工满意度调查 7.4. 员工活动与团队建设
第八章:离职管理 8.1. 离职类型(主动辞职、被动解雇、协商解除等) 8.2. 离职流程与交接 8.3. 离职证明 8.4. 竞业限制与保密义务延续
第九章:安全与健康 9.1. 办公环境安全 9.2. 消防安全 9.3. 职业健康 9.4. 紧急情况处理预案
第十章:附则 10.1. 手册的生效 10.2. 附件列表 10.3. 联系方式
各章节详细内容范本
第一章:总则
1. 公司简介与愿景
- [公司名称] 成立于[年份],是一家专注于[行业领域]的企业。
- 我们的愿景是:[描述公司的长期目标和理想,成为全球领先的XX解决方案提供商]。
- 我们的使命是:[描述公司如何实现愿景,通过创新技术和卓越服务,为客户创造价值]。
2. 手册的目的与适用范围
- 目的:确保所有员工了解并遵守公司的规章制度,维护公平、高效、和谐的工作环境。
- 适用范围:本手册适用于[公司名称]及其所有分支机构、子公司的全体员工,包括全职、兼职、合同制及实习生。
3. 核心价值观
- 客户至上:我们以客户需求为中心,提供超出期望的服务。
- 诚信正直:我们坚守道德底线,言行一致,值得信赖。
- 创新进取:我们鼓励创新思维,勇于挑战,持续学习与成长。
- 团队合作:我们相信协作的力量,共享成功,共担责任。
- 追求卓越:我们对工作质量有极致要求,精益求精。
4. 政策的修订与解释权
- 本手册由公司人力资源部负责解释和修订。
- 公司保留根据业务发展和法律法规变化修改本手册内容的权利,修订后的政策将通过公司内部公告等方式发布。
第三章:工作时间与考勤 (示例)
1. 标准工作时间
- 实行每周五天工作制,周一至周五。
- 工作时间为:上午 9:00 - 12:00,下午 13:30 - 18:00。
- 午休时间:12:00 - 13:30。
- 每周标准工作时长为40小时。
2. 打卡/签到制度
- 员工上、下班必须通过[指纹/人脸识别/手机APP]进行考勤打卡。
- 因公外出、出差需提前在[指定系统/向直属上级]报备。
3. 迟到、早退与旷工
- 迟到:晚于规定上班时间15分钟内到岗,视为迟到,当月累计迟到3次按旷工0.5天处理。
- 早退:早于规定下班时间15分钟前离岗,视为早退,当月累计早退3次按旷工0.5天处理。
- 旷工:未经请假或请假未获批准而缺勤,或无故离岗超过15分钟,视为旷工,旷工期间无薪资,并可能根据情节严重程度受到纪律处分。
4. 加班管理
- 因工作需要确需加班的,需提前填写《加班申请单》,经部门负责人及人力资源部审批。
- 加班原则上以调休为主,确无法调休的,将按国家及地方规定支付加班费。
5. 休假政策
- 年假:员工连续工作满1年后,可享受带薪年假,具体天数根据司龄计算:[满1年不满10年,5天;满10年不满20年,10天;20年以上,15天],年假需提前3天申请。
- 病假:需提供正规医疗机构出具的诊断证明和病假条,病假期间薪资按公司规定及当地最低工资标准发放。
- 事假:员工因个人原因需请假的,应提前申请,事假为无薪假。
- 婚假、产假、陪产假:按国家及地方相关法律法规执行。
第五章:行为规范与职业操守 (示例)
3. 信息安全与保密协议
- 保密义务:员工在职期间及离职后,均有义务保守公司的商业秘密,包括但不限于技术信息、经营信息、客户资料、财务数据、未公开的商业计划等。
- 信息保护:严禁将公司机密信息泄露给任何第三方,严禁利用公司信息为个人或第三方谋取利益。
- 文件与数据管理:妥善保管个人工作电脑、文件及数据,离开座位时需锁定屏幕,禁止私自拷贝、删除或转移公司重要数据。
5. 禁止性规定
- 公司内严禁任何形式的职场骚扰(包括但不限于言语、身体、图文等)和歧视行为。
- 严禁在工作场所、工作时间从事与工作无关的活动,如浏览无关网页、玩游戏、进行股票交易等。
- 严禁在工作场所吸烟(除非在指定区域)、酗酒、使用或持有非法药品。
- 严禁在工作场所发生斗殴、暴力威胁等任何危害他人安全的行为。
第八章:离职管理 (示例)
1. 离职类型
- 主动辞职:员工需提前30天(试用期内提前3天)以书面形式通知公司,并提交《离职申请表》。
- 被动解雇:对于严重违反公司规定或因能力不胜任工作而无法达到岗位要求的员工,公司有权依法解除劳动合同。
- 协商解除:公司与员工协商一致,可以解除劳动合同。
2. 离职流程与交接
- 员工提交离职申请后,直属上级将与员工沟通,并安排工作交接。
- 员工需在[最后工作日前]完成所有工作、文件、资产的交接,并填写《离职交接清单》,由交接双方签字确认。
- 未完成工作交接的,公司有权暂缓办理离职手续。
3. 竞业限制与保密义务延续
- 对于掌握公司核心商业秘密的高级管理人员、高级技术人员和其他核心员工,公司有权与其签订《竞业限制协议》。
- 竞业限制期限为离职后[不超过2年],在此期间公司将按月支付竞业限制补偿金。
- 无论是否签订竞业限制协议,员工的保密义务在其离职后依然有效。
重要建议
- 合法性是底线:确保所有政策符合《中华人民共和国劳动法》、《劳动合同法》等国家及地方法律法规,特别是关于工作时间、加班费、解雇、休假等条款,必须合法合规。
- 民主程序:根据《劳动合同法》第四条规定,涉及员工切身利益的规章制度(如薪酬、休假、纪律等)应当经职工代表大会或者全体职工讨论,提出方案和意见,与工会或者职工代表平等协商确定。
- 公示与签收:政策制定后,必须向全体员工公示,最有效的方式是让员工在入职时或政策更新时,阅读手册并签署《员工手册签收确认书》,以证明其已阅读并理解。
- 保持更新:定期(如每年)审视手册内容,根据法律法规变化和公司发展进行修订。
- 人性化与文化融合:政策不仅是“管人”的工具,更是公司文化的体现,在制定规则时,既要维护公司利益,也要体现对员工的关怀,使政策更容易被接受和遵守。
希望这份详细的框架能帮助您构建一套完善的员工政策体系!
