2号人事部公司考勤制度是规范员工工作时间、保障企业正常运营的重要管理工具,旨在建立公平、高效的考勤管理机制,明确员工出勤标准与责任,同时维护员工合法权益,制度内容涵盖考勤范围、工作时间、打卡管理、请假流程、迟到早退旷工处理、加班管理及特殊情况处理等多个维度,具体细则如下:

考勤范围与工作时间
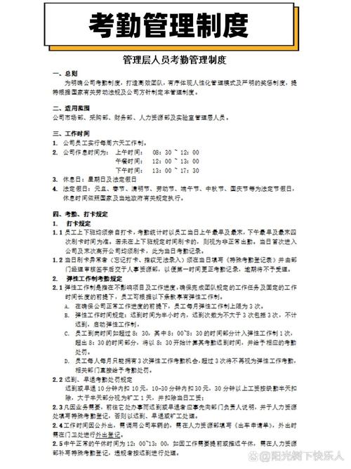
本制度适用于公司全体在职员工,实行标准工时制与综合计算工时制相结合的管理模式,标准工时制员工每日工作8小时,每周工作40小时,具体作息时间为上午9:00-12:00、下午13:30-18:00(可根据公司实际调整),每周一至周五为工作日,周末双休,综合计算工时制员工以月或季度为周期综合计算工作时间,平均每周不超过40小时,具体排班由部门负责人根据业务需求制定,法定节假日按国家规定执行,员工享有相应休假权利。
打卡管理规范
员工须通过2号人事部系统进行上下班打卡,采用人脸识别、指纹或移动端定位等多种打卡方式,确保考勤数据真实有效,工作日早9:00前、晚18:00后为打卡有效时段,迟到或早退超过30分钟视为旷工半天,因公外出、出差或远程办公的员工,需提前在系统中提交外出申请或出差审批,经部门负责人确认后,可免于当日打卡,系统将根据审批记录自动生成考勤状态,严禁代打卡、伪造考勤记录,一经发现将按严重违纪处理。
请假与假期管理
员工请假需通过2号人事部系统提交申请,根据请假类型提供相应证明材料,经部门负责人及人力资源部审批后方可生效,请假类型包括事假、病假、年假、婚假、产假、丧假等,其中事假需提前3天申请,病假需提供正规医疗机构证明,年假根据员工工龄按规定天数休取(工作满1年不满5年5天,满5年不满10年10天,满10年15天),请假期间薪资按公司规定标准核算,病假期间享受基本工资80%保障(具体比例参照当地政策),紧急情况无法提前请假的,须在事发2小时内电话报备部门负责人,并在事后24小时内补办系统申请。
迟到早退与旷工处理
迟到或早退15分钟内每次扣除当日薪资的10%,15-30分钟扣除20%,当月累计3次及以上视为全勤奖取消;月度累计迟到早退超过5次,按旷工1天处理,旷工除扣除当日全额薪资外,还将按日薪资的2倍追加罚款;连续旷工3天或月度累计旷工5天及以上,视为严重违反公司制度,人力资源部有权解除劳动合同且不予经济补偿,员工因突发疾病、交通事故等不可抗力因素导致缺勤的,需在24小时内提供相关证明,经核实后可按事假或病假处理。

加班与调休管理
因工作需要安排加班的,须由部门负责人提前在系统中提交加班申请,注明加班时间、事由及人员名单,经人力资源部审批后方可生效,加班优先安排调休,调休期限为加班后3个月内有效,逾期未休视为自动放弃,法定节假日加班按员工日薪资的3倍支付加班费,休息日加班按2倍支付,工作日加班按1.5倍支付(具体标准参照《劳动法》规定),员工不得擅自加班,未经审批的加班时长不予认可。
特殊情况处理
员工因公出差需提前填写《出差申请表》,明确出差地点、时间及工作内容,审批通过后系统将自动记录出差考勤,出差期间享受交通及住宿补贴,标准参照公司《差旅费管理制度》,员工因身体不适需临时请假的,可电话报备部门负责人,并在病愈后2日内补交医院证明及系统申请,人力资源部每月5日前导出上月考勤数据,经员工确认无误后作为薪资核算依据,员工对考勤记录有异议的,可在确认后3日内向人力资源部提出申诉。
相关问答FAQs:
-
问:员工忘记打卡怎么办?
答:员工因个人原因忘记打卡的,需在当日或次日通过2号人事部系统提交补卡申请,说明原因并经部门负责人审批确认,每月累计补卡不超过3次,超过部分按迟到处理。
-
问:加班调休未使用完怎么办?
答:员工因工作变动导致调休逾期未使用的,可向人力资源部提交书面说明,经审批后可申请折算为加班费,折算标准为调休1天折算为当日日薪资的1.5倍(休息日加班)或2倍(法定节假日加班)。
