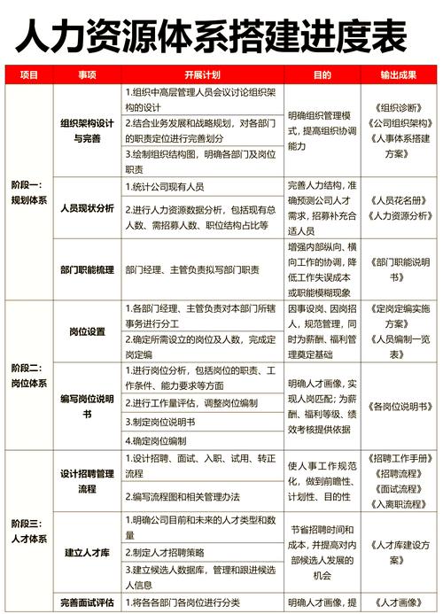
分公司人力资源评价是企业管理体系中的重要环节,通过对分公司人力资源配置、管理效能、员工发展等多维度系统评估,能够及时发现管理短板、优化资源配置、提升组织绩效,为分公司战略目标实现提供人才保障,以下从评价体系构建、核心指标设计、实施流程及结果应用等方面展开详细分析。

分公司人力资源评价体系构建原则
分公司人力资源评价需遵循战略导向、客观公正、动态调整的原则,战略导向要求评价内容与分公司整体战略目标对齐,确保人力资源工作支撑业务发展;客观公正强调评价数据需基于事实,避免主观臆断,可通过量化指标与定性评价结合实现;动态调整则需根据分公司发展阶段、行业特性及外部环境变化,定期优化评价维度与权重,处于扩张期的分公司可侧重人才招聘与培养效率,而成熟期分公司则更关注人力资源效能与成本控制。
核心评价指标与维度设计
分公司人力资源评价需覆盖“选、育、用、留”全流程,具体可划分为以下维度:
(一)人力资源配置效能
- 人员结构合理性:分析分公司员工年龄、学历、岗位分布与业务需求的匹配度,技术型分公司需确保研发人员占比不低于30%,且核心岗位人员学历以本科及以上为主。
- 招聘完成率与质量:统计年度关键岗位招聘计划完成率,并通过试用期通过率、新员工绩效达标率等指标评估招聘质量。
- 人均效能:计算人均产值、人均利润等指标,对比行业平均水平,判断人力资源投入产出效率。
(二)人才培养与发展
- 培训覆盖率与效果:统计年度员工培训参与率,并通过培训后考核通过率、岗位胜任力提升度等评估培训有效性。
- 人才梯队建设:关注核心岗位继任者储备率、内部晋升比例,确保关键人才梯队不断层。
- 员工职业发展:分析员工职业通道建设完善度、年度晋升计划完成率,评估员工成长空间。
(三)绩效管理与激励
- 绩效体系有效性:检查绩效指标与战略目标的关联度,绩效计划完成率,以及绩效结果应用(如薪酬调整、晋升)的及时性。
- 薪酬竞争力与公平性:通过薪酬偏离度分析(分公司薪酬与市场水平对比)、内部薪酬级差合理性等指标,评估薪酬体系的外部竞争性与内部公平性。
- 激励措施效果:统计员工对奖金、股权激励等激励方式的满意度,分析激励措施对员工绩效的驱动作用。
(四)员工关系与文化
- 员工满意度与敬业度:通过年度调研评估员工对工作环境、领导风格、企业文化认同感等维度的满意度。
- 离职率分析:计算核心岗位离职率、整体离职率,并分析离职原因,判断是否存在管理问题或薪酬竞争力不足。
- 劳动风险管控:统计劳动纠纷发生率、劳动合同签订率,评估人力资源合规性。
(五)人力资源管理体系成熟度
- 制度建设与执行:评估人力资源制度(如考勤、绩效、薪酬制度)的完善性及执行落地情况。
- 信息化水平:考察HR系统(如e-HR)使用覆盖率,数据统计分析能力,以及线上流程(如入职、离职)办理效率。
评价实施流程与方法
- 数据收集:通过HR系统提取量化数据(如人员结构、绩效结果、离职率),结合问卷调查、员工访谈、管理者座谈等方式收集定性信息。
- 指标计算与对比:根据预设指标公式计算得分,与历史数据、目标值及行业标杆进行对比,识别差距。
- 问题诊断:通过SWOT分析、鱼骨图等工具,深入剖析问题根源,若核心岗位离职率高,需从薪酬竞争力、职业发展空间、管理风格等多维度排查原因。
- 报告撰写与反馈:形成评价报告,包括现状分析、问题清单、改进建议,并向分公司管理层及总部人力资源部反馈。
评价结果的应用
- 优化人力资源策略:根据评价结果调整招聘标准、培训计划、薪酬结构等,若发现培训效果不佳,可优化课程设计或引入外部优质培训资源。
- 资源配置决策:将评价结果与分公司资源分配挂钩,对人力资源效能高的分公司给予政策倾斜或预算支持。
- 管理者考核:将分公司人力资源评价结果纳入分公司负责人绩效考核指标,强化管理者对人力资源工作的重视。
- 持续改进机制:建立评价结果跟踪机制,定期检查改进措施落实情况,形成“评价-反馈-改进”的闭环管理。
分公司人力资源评价表示例
| 评价维度 | 具体指标 | 权重(%) | 数据来源 | 评分标准(示例) |
|---|---|---|---|---|
| 人力资源配置效能 | 关键岗位招聘完成率 | 15 | 招聘系统数据 | ≥100%得10分,每低5%扣2分 |
| 人均产值 | 10 | 财务系统数据 | 达到目标值得8分,每超10%加2分 | |
| 人才培养与发展 | 核心岗位继任者储备率 | 12 | 人才盘点报告 | ≥80%得10分,每低10%扣3分 |
| 培训效果评估达标率 | 8 | 培训记录 | ≥90%得8分,80%-90%得5分 | |
| 绩效管理与激励 | 绩效计划按时完成率 | 10 | 绩效管理系统 | 100%得10分,每延迟5%扣2分 |
| 薪酬市场偏离度 | 10 | 薪酬调研报告 | ±5%内得10分,每超5%扣3分 | |
| 员工关系与文化 | 核心岗位离职率 | 15 | HR系统数据 | ≤5%得15分,5%-10%得10分,>10%得0分 |
| 员工满意度 | 10 | 员工调研问卷 | ≥85%得10分,每低5%扣2分 | |
| 人力资源管理体系 | 制度执行合规率 | 10 | 内部审计报告 | 100%得10分,每违规1次扣2分 |
相关问答FAQs
Q1:分公司人力资源评价中,如何平衡量化指标与定性评价的关系?
A:量化指标(如离职率、招聘完成率)具有客观性,可反映人力资源工作的结果层面;定性评价(如员工满意度、管理风格)则能揭示数据背后的深层原因,实践中,可按“70%量化+30%定性”的比例分配权重,例如通过员工访谈补充离职率高的具体原因,或通过管理者评价验证量化指标的准确性,针对不同维度调整侧重点:如“员工关系”维度需增加定性评价权重,而“配置效能”则侧重量化数据。
Q2:对于跨区域分公司,如何设计差异化的人力资源评价标准?
A:跨区域分公司需结合当地政策、文化及业务阶段差异化设计标准,在劳动力成本较高的地区,可适当降低“人均薪酬”指标权重,增加“人均效能”权重;在新兴市场分公司,侧重“人才本地化率”“招聘速度”等指标;成熟市场分公司则关注“人均利润”“人才保留率”,需统一核心指标(如绩效体系完整性、合规性)的底线标准,确保总部管控力度,同时允许分公司在非核心指标上根据本地特点调整,实现“统一框架+灵活适配”。


