科普教育网

内部推荐人才,奖励多少合适?

公司内部推荐人才奖励机制是企业人才招聘体系中重要的一环,通过鼓励现有员工利用人脉网络为企业推荐合适人才,不仅能有效降低招聘成本、缩短招聘周期,还能借助员工对企业和岗位的理解,提高候选人与岗位的匹配度,同时增强员工的参与感和归属感,以下是关于公司内部推荐人才奖励机制的具体内容。

内部推荐人才,奖励多少合适?-图1

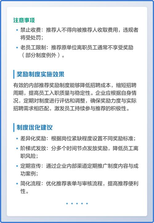
奖励机制的设计原则

内部推荐奖励机制的设计需遵循公平性、激励性、及时性和透明化原则,公平性指对所有员工一视同仁,不因岗位层级、部门差异而区别对待;激励性则需根据岗位稀缺性、人才级别等因素设置差异化奖励,确保奖励力度具有吸引力;及时性要求候选人通过试用期后尽快发放奖励,避免员工因等待时间过长而降低积极性;透明化则需明确推荐流程、奖励标准、发放条件等,让员工清楚规则,增强信任感。

推荐范围与流程

推荐范围:包括所有正式员工(不含实习生、顾问及劳务派遣人员),可推荐技术、市场、管理等各类岗位候选人,推荐人需确保候选人未被其他渠道推荐过,且无不良从业记录。

推荐流程

  1. 岗位匹配:员工通过内部招聘系统查看岗位需求,结合自身人脉筛选合适候选人,确保候选人符合岗位基本要求(如学历、经验、技能等)。
  2. 提交推荐:登录内部招聘平台,填写《内部推荐表》,注明候选人基本信息、联系方式、与推荐人的关系及推荐理由,并上传候选人简历。
  3. 资质审核:人力资源部对候选人简历进行初步筛选,确认其符合岗位要求后,纳入招聘流程,同时记录推荐渠道,避免重复推荐。
  4. 面试评估:候选人通过初试、复试等环节,由用人部门综合评估其专业能力、团队适配度及价值观匹配度。
  5. 入职与跟踪:候选人成功入职后,人力资源部标记“内部推荐”标签,并跟踪其试用期表现(通常为3-6个月)。

奖励标准与发放条件

奖励金额根据岗位级别和稀缺程度差异化设置,具体标准如下(以月薪为参考基准):

内部推荐人才,奖励多少合适?-图2
岗位级别 月薪范围(元) 奖励金额(元) 备注
普通岗位 5000-10000 1000-2000 试用期通过后发放50%
专业技术岗位 10001-20000 2000-4000 试用期通过后发放50%
管理岗位 20001-30000 4000-6000 试用期通过后发放50%
高端/稀缺岗位 30001以上 6000-10000 试用期通过后发放50%,转正后发放剩余50%

发放条件

  1. 候选人通过内部推荐入职,且在职满3个月(试用期),发放奖励总额的50%;在职满6个月(转正),发放剩余50%。
  2. 若候选人在试用期内离职,已发放部分不予追回,未发放部分自动取消。
  3. 同一候选人被多名员工推荐,以“推荐表提交时间”为准,仅对首位推荐人发放奖励。
  4. 推荐人需确保候选人信息真实,若存在虚假推荐或隐瞒不良情况,取消奖励资格并追究责任。

奖励形式与税务处理

奖励形式以现金为主,可直接计入员工当月工资,或单独发放;同时可设置额外激励,如“年度推荐之星”评选,对推荐3名及以上优秀员工的员工给予额外奖金(如2000-5000元)或荣誉证书,税务处理方面,奖励金额按“工资、薪金所得”代扣代缴个人所得税,由人力资源部统一申报。

FAQs

Q1:员工推荐候选人后,如何跟踪推荐进度?
A:员工可通过内部招聘系统实时查看候选人状态(如“简历筛选中”“面试安排中”“已入职”),人力资源部也会在关键节点(如面试结果、入职情况)通过邮件或系统通知推荐人,确保信息透明。

Q2:推荐的候选人未通过面试,是否会影响后续推荐?
A:不会,未通过面试仅代表该候选人不符合当前岗位需求,推荐人仍可推荐其他候选人,若同一候选人未来半年内再次应聘其他岗位,可优先考虑其推荐资格,但需重新提交推荐表。

分享:
扫描分享到社交APP
上一篇
下一篇