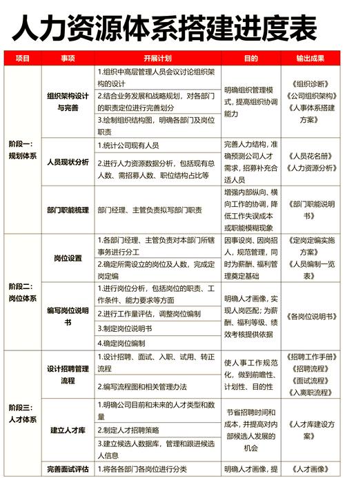
小公司行政人力制度方案应结合企业规模小、灵活高效的特点,兼顾规范性与实用性,重点覆盖招聘、考勤、薪酬、绩效等核心模块,同时简化流程以适应小公司扁平化管理需求,以下从制度框架、具体内容及执行保障三个方面展开说明。

制度框架设计
小公司行政人力制度需以“精简、务实、可操作”为原则,明确各部门职责,避免冗余流程,框架可分为总则、招聘管理、考勤管理、薪酬绩效、员工关系、附则六个部分,确保制度覆盖员工从入职到离职的全周期管理,总则部分需明确制度目的、适用范围(全体全职员工)、管理权限(行政人力部统筹,各部门配合),强调制度遵循“公平、公正、公开”原则,同时结合小公司特点,允许灵活调整。
具体制度内容
(一)招聘管理
小公司招聘需聚焦“快速响应、精准匹配”,流程简化为“需求审批—渠道发布—面试录用—入职办理”四步。
- 需求审批:部门因人员增补提出申请,填写《招聘需求表》,注明岗位职责、任职要求、薪资预算,经部门负责人及总经理审批后生效。
- 渠道选择:以内部推荐(奖励500元/人,成功转正后发放)和线上招聘(如BOSS直聘、智联招聘)为主,核心岗位可猎头合作。
- 面试流程:初试由部门负责人进行,复试由总经理或分管领导参与,重点考察岗位匹配度与企业文化契合度,3个工作日内反馈结果。
- 入职办理:录用员工需提交身份证、学历证、离职证明(如有)等材料,签订劳动合同(试用期1-3个月,不超过合同期),行政人力部办理社保、公积金及工牌等手续。
表:小公司招聘需求表示例
| 项目 | 内容要求 |
|------------|--------------------------------------------------------------------------|
| 招聘部门 | 市场部 |
| 岗位名称 | 新媒体运营 |
| 招聘人数 | 1人 |
| 任职要求 | 1. 1年以上新媒体运营经验;2. 熟悉抖音、小红书平台;3. 具备文案撰写能力 |
| 薪资预算 | 6000-8000元/月 |
| 到岗时间 | 2025年XX月XX日 |
(二)考勤管理
考勤制度需平衡规范性与灵活性,采用“弹性工作制+核心工时”模式。

- 工作时间:周一至周五,上午9:30-12:00,下午13:30-18:00,核心工作时间为10:00-16:00,其余时间弹性安排;每周六上午为“弹性加班日”(需提前申请)。
- 打卡要求:使用企业微信打卡,迟到/早退15分钟内扣款20元,30分钟内扣50元,超过30分钟按旷工半天处理(扣当日50%工资);当月累计迟到3次及以上,全勤奖取消(全勤奖200元/月)。
- 请假流程:请假需提前1天提交申请(紧急情况2小时内补办),病假需提供医院证明,事假每年不超过10天,年假根据司龄计算(满1年5天,满3年10天)。
(三)薪酬绩效
薪酬结构设计需兼顾激励性与成本控制,采用“固定工资+绩效工资+补贴”模式。
- 薪酬构成:固定工资占60%,绩效工资占30%(季度考核),补贴占10%(交通补贴200元/月,餐补300元/月)。
- 绩效考核:季度考核,由部门负责人评分(占60%))与自评(占40%)结合,考核指标包括岗位职责完成度(60%)、团队协作(20%)、创新改进(20%),绩效工资分三档:优秀(120%,占比20%)、良好(100%,占比60%)、待改进(80%,占比20%),连续两季度待改进者需调岗或培训。
- 福利保障:入职即缴纳五险一金,每年1次团建,生日发放300元礼品卡,工作满1年可享受带薪年假。
(四)员工关系
- 入职培训:新人入职当天进行公司文化、制度、岗位职责培训,安排导师(部门资深员工)带教1个月。
- 离职管理:员工需提前15天提交书面申请(试用期提前3天),工作交接完成后办理社保减员、薪资结算(离职当月工资于离职日发放)。
- 沟通机制:每月1次员工座谈会,总经理参与,收集意见建议;设立匿名意见箱,及时回应员工关切。
执行保障
- 制度宣贯:新员工入职时发放《员工手册》,组织培训并签字确认;现有员工通过季度会议更新制度内容。
- 监督与反馈:行政人力部每月检查考勤、薪酬执行情况,每季度评估制度适用性,根据公司发展需求调整优化。
相关问答FAQs
Q1:小公司如何平衡考勤制度的灵活性与规范性?
A1:可采用“核心工时+弹性上下班”模式,明确需在岗的工作时段(如10:00-16:00),其余员工可根据任务自主安排;同时设置合理的迟到/早退扣款标准,避免过度宽松导致纪律松散,也可通过结果导向(如任务完成度)替代部分考勤要求,激发员工自主性。
Q2:小公司绩效考核如何避免形式化?
A2:需将考核指标与岗位职责强关联,避免模糊描述(如“工作积极”可改为“季度完成项目X个”);采用“上级+自评”结合,增加同事互评(针对协作岗位);考核结果与薪酬、晋升直接挂钩(如优秀者优先晋升),并允许员工对考核结果提出申诉,确保公平性。

