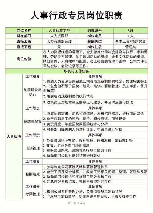
公司人事是企业管理中负责人力资源规划、招聘配置、培训发展、绩效管理、薪酬福利、员工关系等核心职能的关键部门,其核心目标是通过科学的人力资源管理手段,实现“人岗匹配、人尽其才”,最终支撑公司战略目标的实现,具体而言,公司人事的工作内容贯穿员工从入职到离职的全生命周期,同时需要兼顾组织发展与合规管理,确保企业在人才竞争中的优势。

在人力资源规划方面,人事部门需结合公司战略目标,分析当前人员结构、技能缺口及未来人才需求,制定短期和长期的人员配置计划,通过梳理各部门岗位说明书,明确岗位职责与任职资格,为后续招聘提供依据;通过离职率数据分析、人才梯队建设规划等,确保关键岗位的人才储备,避免因人员流失导致业务中断,招聘配置是人事部门最基础也最核心的工作之一,包括需求对接、渠道选择、简历筛选、面试组织、背景调查、录用沟通等环节,在此过程中,人事需与用人部门紧密协作,准确理解岗位需求,通过招聘网站、猎头合作、校园招聘、内部推荐等多种渠道吸引候选人,并通过结构化面试、技能测试等方式评估候选人能力,确保招聘质量,还需优化入职流程,包括劳动合同签订、社保公积金办理、入职培训等,帮助新员工快速融入团队。
培训与发展职能旨在提升员工能力与职业素养,支撑公司长期发展,人事部门需建立分层分类的培训体系,针对新员工开展企业文化、规章制度等入职培训;针对基层员工开展岗位技能培训;针对管理层开展领导力、团队管理等专项培训,通过设计职业发展通道(如管理序列、专业序列)、实施导师制、组织岗位轮换等方式,帮助员工明确职业方向,激发成长动力,绩效管理则通过设定科学合理的考核指标(如KPI、OKR),定期对员工工作表现进行评估,并将考核结果与薪酬调整、晋升、培训机会挂钩,形成“目标-执行-评估-反馈”的闭环,既促进员工改进绩效,也为公司决策提供数据支持,薪酬福利管理需兼顾外部竞争性与内部公平性,通过市场薪酬调研确定薪资水平,设计差异化薪酬结构(如基本工资、绩效奖金、年终奖、股权激励等),同时完善社保、公积金、商业保险、带薪年假、节日福利等福利体系,提升员工满意度和归属感,员工关系管理是维护企业稳定的重要环节,包括劳动合同管理、劳动争议处理、员工沟通机制(如员工座谈会、意见箱)、企业文化建设等,人事部门需确保用工合规性,防范劳动风险,同时通过组织团队建设活动、员工关怀计划等,营造积极向上的工作氛围,增强团队凝聚力。
人事部门还需负责人力资源数据统计分析,如人员编制、招聘完成率、培训覆盖率、离职率等,为管理层提供决策支持;跟进劳动法律法规变化,确保公司制度符合最新规定,避免法律风险。
相关问答FAQs
Q1:公司人事和行政的区别是什么?
A:公司人事聚焦于“人”的管理,包括招聘、培训、绩效、薪酬、员工关系等核心人力资源职能,目标是优化人才配置与使用;行政则侧重于“事”的统筹,如办公环境维护、办公用品管理、会务安排、车辆调度、行政制度制定等,目标是保障公司日常运营的顺畅,两者虽有协作(如员工入职的行政手续办理),但核心职责不同。

Q2:人事部门如何提升员工满意度?
A:人事部门可通过多维度措施提升员工满意度:一是优化薪酬福利体系,确保薪资水平与市场接轨,福利项目贴合员工需求;二是完善职业发展通道,提供培训与晋升机会;三是建立公平的绩效与激励机制,让员工付出与回报匹配;四是加强员工沟通,通过定期调研、反馈渠道及时解决问题;五是营造积极的企业文化,组织团队活动,关注员工身心健康,增强归属感。

