公司成本管理制度培训是提升全员成本意识、规范成本管理行为、确保企业战略目标实现的关键环节,本次培训旨在通过系统讲解制度框架、核心内容及操作要点,使各部门员工明确成本管控的责任与方法,推动企业形成“全员参与、全过程控制、全要素优化”的成本管理文化。

培训背景与目标
在当前市场竞争加剧、利润空间压缩的背景下,成本管理已成为企业核心竞争力的关键组成部分,公司新修订的《成本管理制度》整合了行业最佳实践与内部管理需求,强化了预算约束、流程优化与责任考核机制,培训目标包括:帮助员工理解制度制定的战略意义,掌握成本核算、分析、控制的基本方法,熟悉跨部门协作流程,最终实现“降本增效、精益管理”的管理目标。
制度核心内容解析
(一)成本管理责任体系
制度明确了“公司-部门-班组”三级成本管控架构:
- 公司层面:财务部牵头制定年度成本预算,监控整体成本执行情况,定期向管理层提交分析报告;
- 部门层面:各业务部门负责人为本部门成本管控第一责任人,需分解预算指标,落实控制措施;
- 班组层面:通过成本定额管理,将成本控制责任落实到具体岗位,实现“人人头上有指标”。
(二)成本控制流程规范
- 预算编制:采用“自上而下+自下而上”相结合的方式,各部门基于业务计划申报成本预算,财务部审核汇总后纳入公司总预算,经总经理办公会审批后执行。
- 支出审批:建立分级授权审批机制,明确不同金额、不同类型支出的审批权限(如下表所示),杜绝超预算、无预算支出。
| 支出类型 | 金额范围 | 审批人 |
|---|---|---|
| 原材料采购 | ≤5万元 | 部门经理 |
| 5万-20万元 | 分管副总 | |
| >20万元 | 总经理 | |
| 营销费用 | ≤10万元 | 部门经理 |
| >10万元 | 分管副总+总经理联签 | |
| 设备维修 | ≤3万元 | 设备部经理 |
| >3万元 | 分管副总 |
- 核算与分析:财务部按月度、季度进行成本核算,重点分析差异原因(如价格差异、数量差异、效率差异),形成《成本分析报告》并反馈至责任部门。
- 考核与改进:将成本指标纳入部门绩效考核体系,对预算执行偏差率超过10%的部门启动专项审计,推动持续改进。
(三)重点成本管控领域
- 采购成本:推行集中采购、招标采购,建立供应商动态评估机制,降低采购价格;
- 生产成本:通过精益生产减少浪费,优化工艺流程,提高材料利用率;
- 期间费用:严控差旅、会议、招待等费用,推行电子化报销,压缩非必要支出;
- 库存成本:实施安全库存管理,加速存货周转,减少资金占用。
跨部门协作与工具应用
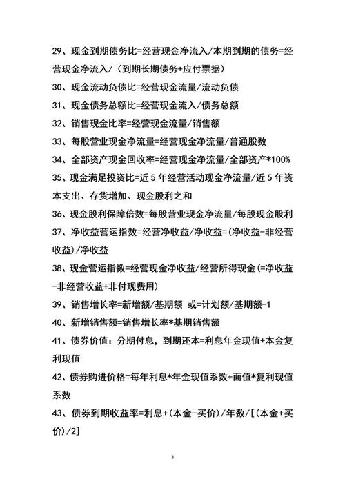
成本管理需打破部门壁垒,强化协同效应,销售部门需反馈市场动态以指导生产计划调整,采购部门需联合技术部门优化供应商选择,培训介绍了ERP系统、成本核算软件等工具的操作方法,帮助员工提升数据处理效率,实现成本信息的实时监控与共享。
案例分析与实操演练
培训通过典型案例(如某车间通过工艺改进降低单位能耗15%、某部门通过预算调整节省管理费用8万元)直观展示成本管控的实际效果,组织分组演练,模拟预算编制、审批流程、差异分析等场景,强化员工对制度的理解与应用能力。

培训总结与行动要求
本次培训强调,成本管理不是单一部门的职责,而是贯穿企业运营全链条的系统工程,要求全体员工:
- 熟练掌握制度条款,将成本意识融入日常工作;
- 主动参与成本改进项目,提出合理化建议;
- 严格遵守审批流程,确保成本支出的合理性与合规性。
通过持续培训与考核,公司将逐步构建“目标明确、责任清晰、控制有效、考核严格”的成本管理体系,为可持续发展奠定坚实基础。
相关问答FAQs
Q1:如何理解“全员参与”在成本管理中的具体含义?
A1:“全员参与”指成本管理需覆盖从高层管理者到一线员工的各个层级,高层负责战略决策与资源分配,中层需分解目标并监督执行,一线员工则通过规范操作减少浪费(如节约用料、减少设备空转),生产车间工人可通过优化操作流程降低能耗,行政人员可通过无纸化办公节约办公费用,公司通过成本定额、绩效考核等机制,将成本责任与个人绩效挂钩,确保全员主动参与成本管控。
Q2:若实际成本支出超出预算,应如何处理?
A2:超预算支出需按以下流程处理:

- 临时申请:部门负责人填写《预算调整申请表》,说明超预算原因(如市场价格上涨、业务量增加)、金额及补救措施;
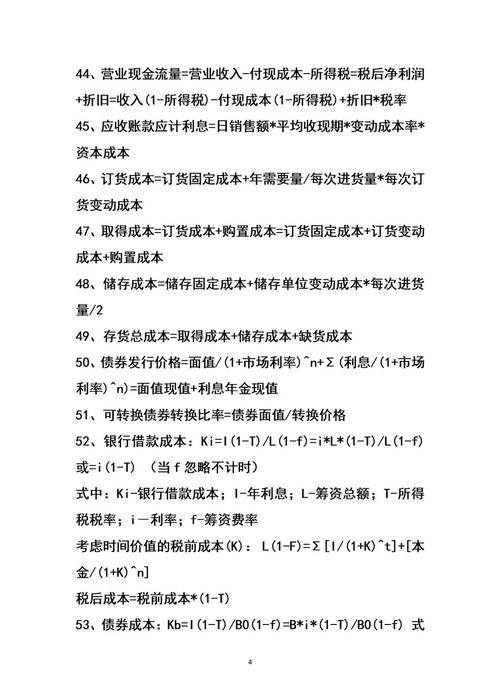
- 逐级审批:根据支出类型及金额,按权限报分管副总或总经理审批;
- 分析改进:财务部对超预算事项进行专项分析,区分可控与不可控因素,形成报告提交管理层;
- 考核挂钩:对于因管理不善导致的超预算,将扣减部门相应绩效分数,并要求制定整改计划。
紧急情况下(如设备突发故障维修),可先口头审批后补流程,但事后需3个工作日内完成补审手续。
