公司培训师的薪酬方案设计需要兼顾激励性、公平性和外部竞争力,同时与公司战略、培训效果及个人能力紧密挂钩,合理的薪酬结构不仅能吸引优秀人才,还能激发培训师的积极性,提升培训质量与组织绩效,以下从薪酬构成、设计原则、实施要点及不同层级的差异化方案展开说明,并辅以表格示例,最后提供相关FAQs。

薪酬构成:基础+绩效+激励的组合模式
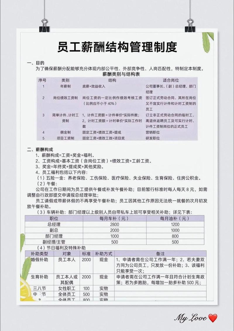
公司培训师的薪酬通常由固定薪酬、绩效薪酬、激励薪酬及福利补贴四部分组成,通过合理配比平衡稳定性与灵活性。
固定薪酬:保障基本生活,体现岗位价值
固定薪酬是培训师的“安全底线”,根据岗位级别、资历、技能水平及市场薪酬数据确定,占比通常为总薪酬的40%-60%。
- 初级培训师(1-3年经验):固定薪酬占比50%-60%,月薪8k-15k;
- 中级培训师(3-5年经验):固定薪酬占比40%-50%,月薪12k-20k;
- 高级/资深培训师(5年以上经验或专家级):固定薪酬占比30%-40%,月薪18k-30k+。
固定薪酬需定期(如每年)根据绩效考核结果、市场水平调整,确保与员工成长同步。
绩效薪酬:挂钩培训效果,强化结果导向
绩效薪酬与培训师的直接产出相关,占比30%-50%,核心考核维度包括:
- 培训场次与时长:如每月完成X场培训、Y学时,达成基础目标得绩效分80%;
- 学员满意度:通过问卷评分(如≥4.5/5分)或访谈反馈,权重30%;
- 培训效果转化:跟踪学员课后行为改变、业绩提升(如销售培训后销售额增长10%),权重40%;
- 课程开发与优化:完成新课程开发、现有课程迭代(如每年开发2门新课),权重20%。
示例:中级培训师月薪15k,绩效薪酬占比40%(即6k/月),若考核得分90分,则实发绩效薪酬5.4k。
激励薪酬:鼓励突破与创新,驱动长期价值
激励薪酬针对超额完成目标或做出突出贡献的培训师,包括短期激励与长期激励:

- 项目奖金:主导重点项目(如新员工入职体系搭建、领导力发展项目)时,按项目预算的3%-5%计提;
- 课程版权收益:开发的课程被公司内部推广或外部销售(如知识付费平台),按销售额的5%-10%分成;
- 年度利润分享:与公司整体培训ROI(投资回报率)挂钩,若年度培训ROI≥150%,提取超额利润的1%-3%分配给优秀培训师。
福利补贴:增强归属感,覆盖差异化需求
除法定福利(五险一金、带薪年假等)外,可设置专项补贴:
- 专业发展补贴:每年5k-10k用于参加行业峰会、认证考试(如AACTP、CETTIC);
- 交通与差旅补贴:外派培训时提供每日200-300元补贴,或配备公司车辆;
- 弹性工作制:资深培训师可根据培训计划灵活安排办公时间,平衡工作与生活。
薪酬设计原则:公平性、竞争性与战略对齐
- 内部公平性:建立岗位价值评估体系,明确初级、中级、高级培训师的职责边界与晋升标准,避免“同岗不同酬”或“责薪不匹配”。
- 外部竞争性:定期调研行业薪酬水平(如互联网、制造业、金融行业培训师薪酬中位数),确保核心岗位薪酬处于市场75分位以上,吸引并保留人才。
- 战略导向性:若公司处于扩张期,可提高激励薪酬占比,鼓励培训师快速复制课程、覆盖更多业务线;若处于稳定期,则侧重绩效薪酬,强化培训质量与效果落地。
- 动态调整性:结合公司业绩、培训预算及个人能力提升,每年度回顾薪酬方案,优化结构与标准。
不同层级培训师的差异化薪酬方案示例
以下为某中型企业培训师薪酬结构参考(月薪单位:元):
| 层级 | 固定薪酬占比 | 绩效薪酬占比 | 激励薪酬占比 | 月薪范围 | 核心考核重点 |
|---|---|---|---|---|---|
| 初级培训师 | 50%-60% | 30%-40% | 5%-10% | 8k-15k | 培训执行、基础课程交付、学员满意度 |
| 中级培训师 | 40%-50% | 40%-50% | 10%-15% | 12k-20k | 课程开发、效果转化、项目主导 |
| 高级培训师 | 30%-40% | 40%-50% | 15%-20% | 18k-30k+ | 战略培训体系搭建、人才培养、行业影响力 |
实施要点:确保落地与效果
- 明确考核周期与数据来源:月度考核培训场次与满意度,季度/年度考核效果转化与课程开发,数据需通过学员反馈、部门主管评价、HR系统等多维度验证。
- 建立透明的沟通机制:薪酬方案需全员公示,培训师可参与方案讨论,理解考核逻辑与激励规则,避免信息不对称导致的抵触情绪。
- 配套晋升与发展通道:将薪酬与职业发展绑定,例如中级培训师连续2年绩效优秀可晋升至高级,同时承担导师职责,享受额外津贴。
相关FAQs
Q1:培训师的薪酬是否需要与培训对象的层级挂钩?给高管授课是否应获得更高报酬?
A:是的,培训对象的层级与薪酬适度挂钩是合理的,给高管、核心管理层授课对培训师的行业经验、控场能力及战略思维要求更高,可设置“授课对象系数”:普通员工为1.0,基层管理者1.2,中层管理者1.5,高管及以上2.0,中级培训师给中层授课时,课时费可在标准基础上上浮50%,体现价值差异。
Q2:如何避免培训师为追求绩效薪酬而“凑场次”“走过场”,忽视培训质量?
A:需优化考核指标,将“过程质量”与“结果转化”结合。
- 增加“培训内容落地率”指标,要求学员提交行动计划并跟踪3个月内的执行情况,权重不低于20%;
- 引入“第三方评估”,由业务部门负责人对培训后员工绩效提升情况进行评分,替代单一学员满意度;
- 设定“一票否决”条款,若出现学员投诉率超20%或课程内容抄袭,取消当月绩效薪酬,通过多维度约束,引导培训师从“完成任务”转向“创造价值”。
