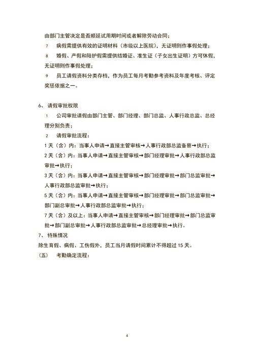
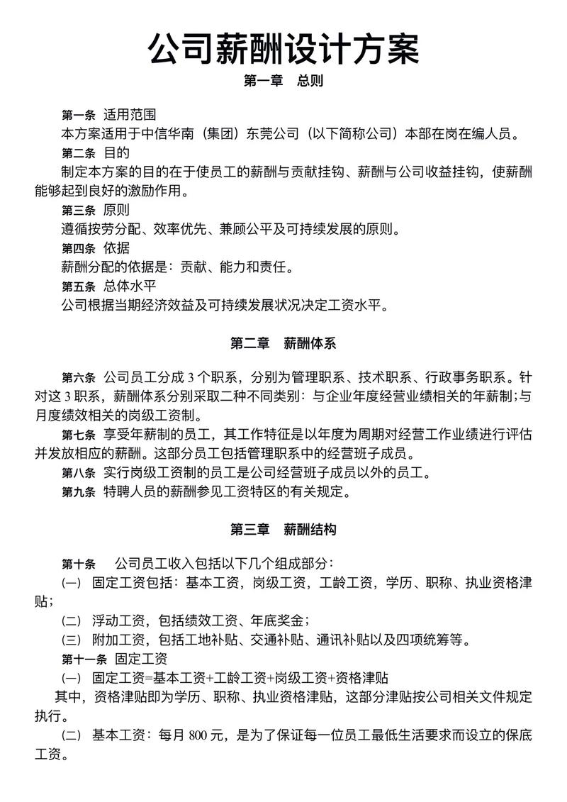
公司内勤能做到多少岁,这个问题并没有一个固定的答案,因为它受到多种因素的综合影响,包括个人职业规划、行业特性、公司政策、身体状况以及社会认知等,内勤工作作为企业运营中不可或缺的一环,其工作内容通常以行政支持、事务协调、数据管理、后勤保障等为主,具有相对稳定、压力可控、经验依赖性强等特点,这些特性为内勤岗位提供了较长的职业发展可能性。

从行业特性来看,不同行业的内勤岗位对年龄的包容度存在差异,在传统制造业、国有企业、事业单位或一些成熟的服务型企业,内勤岗位往往被视为“铁饭碗”,年龄因素几乎不是限制,许多员工可以工作到法定退休年龄甚至更久,这类企业通常重视员工的忠诚度和稳定性,内勤人员随着工作年限的增加,对企业文化、业务流程、人际网络的熟悉程度会不断提升,处理复杂事务的能力也会增强,反而成为团队中不可或缺的“定海神针”,而在一些互联网、高科技或新兴行业,由于行业迭代速度快,技术更新频繁,部分企业可能更倾向于招聘年轻员工以适应高强度的工作节奏和新技术应用,但这并不意味着内勤岗位有严格的年龄上限,更多取决于个人学习能力与岗位需求的匹配度。
从个人职业规划与能力发展角度看,内勤人员的职业发展路径并非单一,如果长期停留在基础的事务性工作层面,如简单的文件整理、数据录入、会议安排等,可能会随着年龄增长面临职业瓶颈,因为这类工作容易被标准化和替代,竞争力会逐渐下降,但如果内勤人员能够主动拓展技能边界,向专业化、管理化方向发展,例如学习人力资源、财务管理、项目管理等专业知识,考取相关职业资格证书,或者从普通内勤晋升为内勤主管、行政经理、运营总监等管理岗位,那么年龄反而会成为优势,丰富的经验、成熟的处事风格、良好的人际协调能力,这些“软实力”在管理岗位上尤为重要,能够让内勤人员在职业生涯中走得更远。
从公司政策与管理理念来看,企业的文化和制度直接影响内勤岗位的年龄结构,一些注重员工长期发展的企业会建立完善的职业晋升体系和培训机制,鼓励内勤人员持续学习,实现职业成长,因此员工年龄结构相对多元化,而另一些追求短期效益或扁平化管理的公司,可能对内勤岗位的晋升空间有限,导致员工在职业中期面临发展停滞,从而选择离职或转行,部分企业可能存在隐性年龄歧视,认为内勤工作需要“年轻有活力”,这种偏见虽然不合理,但确实存在,不过随着法律法规的完善和社会观念的进步,这种情况正在逐渐减少。
从身体状况与工作强度来看,内勤工作通常不需要进行高强度体力劳动,对年龄的耐受性相对较高,但随着年龄增长,个人的精力、记忆力、反应速度可能会有所下降,因此在处理大量重复性工作或应对突发压力时,可能需要更科学的时间管理和工作方法,许多内勤人员通过优化工作流程、利用办公软件提高效率,能够很好地适应岗位要求,甚至将年龄带来的沉稳转化为工作优势,减少失误,提升工作质量。

综合来看,内勤岗位的就业年龄上限具有较大的弹性,如果能够保持学习热情,提升专业技能,向管理或专业化方向发展,并结合行业和企业特点,内勤人员完全有可能工作到50岁、60岁甚至更晚,以下表格总结了不同阶段内勤人员的发展特点与建议:
| 职业阶段 | 年龄范围 | 主要特点 | 发展建议 |
|---|---|---|---|
| 初入职场 | 22-30岁 | 熟悉基础工作流程,学习能力强,积累经验 | 掌握办公软件,考取基础证书,主动学习业务知识 |
| 成熟期 | 30-45岁 | 经验丰富,处理事务熟练,成为团队骨干 | 拓展管理或专业技能,参与项目,争取晋升机会 |
| 稳定期 | 45-55岁 | 资历深厚,协调能力强,熟悉企业运作 | 传承经验,培养新人,向战略支持或管理岗位转型 |
| 晚期 | 55岁以上 | 稳定可靠,处理复杂问题,企业文化传承 | 发挥余热,指导后辈,适应轻量化工作内容 |
需要注意的是,无论处于哪个年龄段,内勤人员都需要关注行业发展趋势,保持对新知识、新技能的学习热情,避免因固步自封而被时代淘汰,也要关注身心健康,合理规划职业生涯,才能在内勤岗位上实现长期稳定的发展。
相关问答FAQs
Q1:内勤工作年龄大了会被淘汰吗?
A1:不一定,如果内勤人员长期从事基础事务性工作且不主动学习,确实可能面临被淘汰的风险,尤其是当工作内容被自动化工具替代时,但如果能够向管理岗位(如行政经理、运营总监)或专业化岗位(如人力资源、财务内勤)转型,利用经验优势处理复杂事务、协调团队关系,年龄反而会成为竞争力,在重视稳定性和经验的企业(如国企、事业单位),内勤岗位年龄上限较高,淘汰风险较低,关键在于个人是否具备持续学习和适应变化的能力。

Q2:内勤人员如何延长职业生涯?
A2:延长职业生涯可以从以下几个方面入手:一是提升专业技能,考取人力资源管理、行政管理、项目管理等相关证书,从“事务型”向“专业型”转变;二是培养管理能力,主动承担团队协调、项目推进等工作,争取晋升机会;三是拓展知识面,了解公司业务流程,向业务支持型内勤转型,增强不可替代性;四是保持学习热情,关注办公自动化工具(如OA系统、数据分析软件)的应用,提高工作效率;五是建立良好的人际关系,发挥“润滑剂”作用,成为企业信任的资深员工,通过这些方式,内勤人员可以在不同年龄段保持职业竞争力,实现长期发展。
