公司协商辞退是指在劳动合同履行过程中,用人单位与劳动者双方基于自愿、平等的原则,通过沟通协商一致,解除劳动合同的一种方式,与单方面辞退(如过失性辞退或非过失性辞退)不同,协商辞退强调“合意性”,即双方均同意解除劳动关系,且通常会就解除后的补偿、工作交接等事项达成书面协议,这种方式既体现了劳动法的“意思自治”原则,也有助于减少劳动纠纷,维护双方权益。

从法律性质来看,协商辞退属于《劳动合同法》第三十六条规定的“协商一致解除劳动合同”,该条款明确规定,用人单位与劳动者协商一致,可以解除劳动合同,这意味着,协商辞退的启动需要双方共同意愿,任何一方不同意,便无法成立,实践中,用人单位提出协商辞退的原因可能包括公司组织架构调整、业务转型、岗位撤销等客观情况,或劳动者因个人能力、身体原因无法胜任工作等,但无论何种原因,核心在于双方达成一致意见。
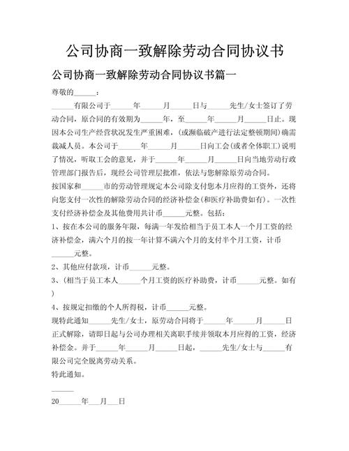
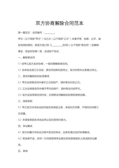
协商辞退的核心流程通常包括以下几个环节:由用人单位(通常是HR部门或管理层)向劳动者发出协商意向,说明解除劳动合同的原因及初步方案;双方进行沟通,劳动者可提出自身诉求,如补偿金额、离职证明开具时间、社保公积金转移等细节;在达成一致后,签订书面的《协商解除劳动合同协议》,明确双方权利义务,包括补偿标准、工作交接安排、保密义务(如适用)、竞业限制条款(如适用)等;劳动者办理离职手续,用人单位支付补偿金并出具离职证明。
关于补偿问题,协商辞退通常适用《劳动合同法》第四十七条规定的经济补偿标准,即按劳动者在本单位工作的年限,每满一年支付一个月工资的标准向劳动者支付,六个月以上不满一年的,按一年计算;不满六个月的,支付半个月工资的经济补偿,月工资是指劳动者在劳动合同解除前十二个月的平均工资,若平均工资高于用人单位所在直辖市、设区的市级人民政府公布的本地区上年度职工月平均工资三倍的,按三倍数额支付,且支付年限最高不超过十二年,若协商过程中双方约定的补偿金额高于法定标准,以约定为准;若低于法定标准,则劳动者有权要求补足。
需要注意的是,协商辞退与“劝退”存在本质区别,劝退往往是用人单位以暗示或施压方式促使劳动者主动辞职,以规避支付经济补偿的义务,而协商辞退则需明确双方合意,且协议内容需真实、自愿,若劳动者在协商过程中存在被欺诈、胁迫等情形,协议可能被认定为无效,劳动者可通过劳动仲裁或诉讼维权。

相关问答FAQs
Q1:协商辞退时,用人单位是否必须支付经济补偿?
A:根据《劳动合同法》第三十六条和第四十七条,协商一致解除劳动合同的,用人单位应当向劳动者支付经济补偿,除非劳动者主动提出且用人单位同意不支付(实践中极少见),否则用人单位需依法支付补偿金,否则劳动者可主张权利。
Q2:协商辞退协议签订后,劳动者能否反悔?
A:若协议签订过程中不存在欺诈、胁迫或重大误解等情形,且内容不违反法律强制性规定,协议对双方具有法律约束力,劳动者一般不能单方面反悔,若劳动者反悔并拒绝离职,用人单位可要求其继续履行劳动合同或通过法律途径解除;反之,若用人单位未按协议支付补偿,劳动者可提起劳动仲裁要求履行协议。

