在探讨“扣缴义务人是劳务公司吗”这一问题时,需要结合中国现行的税收法律法规以及劳务用工关系的具体模式进行综合分析,扣缴义务人是指依照法律、行政法规的规定负有代扣代缴税款义务的单位或个人,其核心职能是在向支付款项时,依法扣缴应纳税款并向税务机关解缴,劳务公司作为一类特殊的企业组织,其在用工关系中是否必然成为扣缴义务人,需根据其与劳动者、实际用工单位之间的法律关系性质来判断,而非简单一概而论。

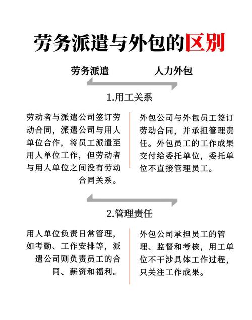
需明确劳务公司的法律定位及其业务模式,劳务公司通常是指依法设立,从事劳务派遣、人力资源外包、劳务中介等业务的企业,劳务派遣是指劳务公司与劳动者订立劳动合同,将劳动者派往实际用工单位工作,用工单位向劳务公司支付劳务费,劳务公司向劳动者支付劳动报酬并承担用人单位责任的一种用工形式;而人力资源外包则是指用工单位将部分或全部人力资源管理工作(如员工招聘、薪酬发放、社保缴纳等)委托给劳务公司,由劳务公司以用工单位的名义或自身名义完成相关事务,用工单位向劳务公司支付服务费用,这两种模式下,劳务公司的角色和法律义务存在显著差异,进而影响扣缴义务人的认定。
在劳务派遣模式下,根据《中华人民共和国劳动合同法》的规定,劳务公司与劳动者之间建立的是劳动关系,劳务公司作为用人单位,负有向劳动者支付劳动报酬、缴纳社会保险费等法定义务,从税收角度看,劳动者提供的劳动属于“工资、薪金所得”,根据《中华人民共和国个人所得税法》第九条及其实施条例的规定,扣缴义务人应为支付所得的单位,在此模式下,劳务公司是直接向劳动者支付工资、薪金的主体,劳务公司必然是个人所得税的扣缴义务人,具体而言,劳务公司在每月向劳动者发放工资时,需依法代扣代缴其应缴纳的个人所得税,并在次月15日内向税务机关申报解缴,某劳务公司派遣员工A至某制造企业工作,劳务公司每月向员工A发放8000元工资,则劳务公司需在发放工资时,按照工资、薪金所得的累计预扣法计算并代扣代缴员工A的个人所得税,然后向税务机关申报。
在人力资源外包模式下,情况则可能有所不同,人力资源外包的核心特征是劳务公司受用工单位委托,以用工单位的名义或协助用工单位完成人力资源管理工作,其中可能包括代用工单位向劳动者发放工资,需判断“支付所得”的主体是谁,如果劳务公司只是受用工单位委托,以用工单位的名义向劳动者发放工资,且工资的资金来源是用工单位直接支付给劳务公司的外包服务费用中包含的工资部分,那么实际支付所得的主体仍是用工单位,而非劳务公司,根据税收实践,这种情况下,用工单位应为个人所得税的扣缴义务人,劳务公司仅作为代发工资的协助方,不承担扣缴义务,某公司将薪酬发放业务外包给人力资源公司,人力资源公司根据该公司的员工名册和工资数据,以该公司的名义向员工发放工资,工资资金由该公司直接划转至员工账户或通过人力资源公司账户中转,该公司作为实际支付工资薪金的单位,需履行扣缴义务,人力资源公司无需重复扣缴。
还有一种常见的“业务外包”模式,即用工单位将某项业务整体外包给劳务公司,由劳务公司自行组织人员完成该业务,用工单位按照业务成果向劳务公司支付服务费,在这种模式下,劳务公司与其自行组织的劳动者之间可能存在劳动关系,也可能存在承揽关系,如果存在劳动关系,劳务公司作为支付劳动报酬的主体,是扣缴义务人;如果不存在劳动关系(如劳务公司雇佣临时工或个体户完成业务),则劳务公司向这些个人支付服务费时,需按照“劳务报酬所得”代扣代缴个人所得税,劳务公司是支付服务费的一方,自然成为扣缴义务人,某建筑公司将部分工程外包给劳务公司,劳务公司组织农民工施工,工程结束后建筑公司向劳务公司支付100万元服务费,劳务公司从中支付农民工工资60万元,劳务公司向农民工支付工资时,需按“工资、薪金所得”代扣代缴个人所得税;如果劳务公司雇佣的是独立的施工队,则支付的费用属于“劳务报酬所得”,劳务公司同样需履行扣缴义务。

为了更清晰地梳理不同模式下扣缴义务人的认定,可参考以下表格:
| 用工模式 | 劳务公司与劳动者关系 | 支付所得主体 | 扣缴义务人 | 法律依据 |
|---|---|---|---|---|
| 劳务派遣 | 劳动关系 | 劳务公司 | 劳务公司 | 《劳动合同法》《个人所得税法》第九条 |
| 人力资源外包 | (非直接劳动关系) | 用工单位 | 用工单位 | 《个人所得税法》第九条“支付所得的单位” |
| 业务外包(自行组织人员) | 劳动关系/承揽关系 | 劳务公司 | 劳务公司 | 《个人所得税法》第九条 |
| 业务外包(雇佣独立个人) | 承揽关系 | 劳务公司 | 劳务公司 | 《个人所得税法》及其实施条例关于“劳务报酬所得”扣缴规定 |
需要注意的是,无论何种模式,扣缴义务人都需依法履行代扣代缴义务,否则将面临税收征管法规定的法律责任,如罚款、滞纳金等,税务机关在实务中会根据合同约定、资金流向、实际用工管理等情况,综合判断扣缴义务人的身份,确保税款的及时足额入库。
“扣缴义务人是劳务公司吗”这一问题不能一概而论,在劳务派遣模式下,劳务公司作为用人单位和支付工资的主体,是法定的扣缴义务人;在人力资源外包模式下,若用工单位是实际支付工资薪金的单位,则用工单位为扣缴义务人;在业务外包模式下,劳务公司作为服务费或劳动报酬的支付方,通常需承担扣缴义务,判断劳务公司是否为扣缴义务人,关键在于厘清其与劳动者、用工单位之间的法律关系以及“支付所得”的实际主体,严格遵循税收法律法规的规定。
相关问答FAQs:
问题1:劳务派遣员工个税由谁代扣代缴?如果用工单位直接向派遣员工发放奖金,用工单位是否需要履行扣缴义务?
解答:根据《国家税务总局关于发布〈个人所得税扣缴申报管理办法(试行)〉的公告》(国家税务总局公告2025年第61号),扣缴义务人是指向个人支付所得的单位或个人,在劳务派遣模式下,劳务公司与劳动者存在劳动关系,是法定的用人单位,通常由劳务公司向派遣员工支付工资并代扣代缴个税,但如果用工单位直接向派遣员工发放奖金、补贴等所得,且该款项属于用工单位支付的工资薪金性质,则用工单位作为实际支付方,应就该部分所得履行个人所得税扣缴义务,劳务公司和用工单位可能分别就不同性质的所得承担扣缴义务,需根据具体支付项目和性质区分。
问题2:人力资源外包中,若劳务公司以自身名义向员工发放工资,但工资资金完全由用工单位转账,个税扣缴义务人如何确定?
解答:此种情况下,需结合合同约定和实质重于形式原则判断,如果人力资源外包合同明确约定用工单位承担工资发放责任,仅委托劳务公司代为操作,且工资资金由用工单位直接支付(即使通过劳务公司账户中转),则用工单位是实际支付工资薪金的单位,应为扣缴义务人,反之,若合同约定劳务公司作为独立雇主向员工支付工资,用工单位仅向劳务公司支付整体服务费,则劳务公司作为支付方,需履行扣缴义务,税务机关会审查合同条款、资金流向、用工管理权等综合因素,以确定扣缴义务人身份。
