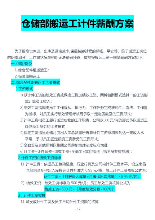
关于公司薪酬体系合理化建设的综合建议
核心理念与目标
在提出具体建议前,首先需要明确薪酬改革的核心理念:

- 战略导向:薪酬体系应服务于公司整体战略,吸引、保留和激励公司发展所需的核心人才。
- 公平公正:建立“对内公平,对外有竞争力”的薪酬原则,让员工感受到付出与回报的对等。
- 激励有效:薪酬不仅是对过去的回报,更是对未来的激励,要能激发员工的积极性和创造力。
- 灵活合规:体系应具有一定的灵活性,以适应市场变化和公司发展,同时严格遵守国家法律法规。
- 成本可控:在保证激励效果的前提下,实现人力投入的效益最大化。
薪酬体系诊断与分析
在改革前,必须先对现有体系进行全面诊断,找到问题所在。
-
内部公平性分析:
- 岗位价值评估:是否建立了科学的岗位价值评估体系?不同层级、不同序列岗位的薪酬差距是否合理?是否存在“同工不同酬”或“同酬不同工”的现象?
- 薪酬宽带:薪酬结构是否过于僵化?员工在同一岗位内是否有足够的薪酬增长空间,以激励其提升技能和绩效?
-
外部竞争性分析:
- 市场薪酬调研:公司是否定期进行市场薪酬数据调研?关键岗位的薪酬水平是处于市场分位数的25%、50%、75%还是90%?这决定了公司是成本领先者还是人才领先者。
- 人才吸引力:公司的薪酬水平在市场上是否有足够的吸引力来吸引优秀人才?核心人才的流失是否与薪酬竞争力不足有关?
-
员工激励性分析:

- 绩效关联:薪酬(特别是绩效奖金)与员工个人及团队的绩效关联度是否紧密?高绩效者是否获得了显著的高回报?
- 长期激励:对于核心骨干和高管,是否有长期激励机制(如股权、期权、限制性股票等)将个人利益与公司长远发展绑定?
- 薪酬构成:固定薪酬与浮动薪酬的比例是否合理?固定薪酬是否足以保障员工基本生活,浮动薪酬是否能有效激励业绩突破?
具体合理化建议
基于以上分析,提出以下五个方面的具体建议:
构建以岗位价值为基础的薪酬结构
- 实施岗位价值评估:成立跨部门评估小组,采用“因素计点法”等科学方法,对公司所有岗位进行评估,确定其相对价值,形成岗位价值序列,这是实现内部公平的基石。
- 设计薪酬等级与宽带:
- 薪酬等级:根据岗位价值评估结果,将岗位划分为若干个薪酬等级,并为每个等级设定薪酬“最小值-最大值”范围。
- 薪酬宽带:在每个薪酬等级内,设置较宽的薪酬带,员工不需要通过晋升到更高岗位,只要在本岗位提升能力和贡献,就能在宽带内获得薪酬增长,这有助于保留专业人才和鼓励技能深化。
- 建立明确的薪酬晋升通道:制定清晰的薪酬调整规则,明确员工在何种情况下(如年度绩效优秀、技能提升、岗位变动等)可以获得薪酬晋升,并规定每次晋升的幅度和频率。
强化薪酬与绩效的强关联
- 设计差异化的绩效奖金方案:
- 分层分类:针对不同层级(高管、中层、基层)和不同序列(销售、研发、职能)的员工,设计不同的绩效奖金核算方式。
- 销售/业绩导向:销售岗位可采用“低底薪 + 高提成/高奖金”模式,上不封顶,激励其创造更高业绩。
- 研发/项目导向:研发人员可将项目奖金、专利奖励、成果转化收益等纳入薪酬包。
- 职能/支持导向:职能人员奖金可与公司整体效益、部门KPI及个人绩效考核结果挂钩。
- 确保绩效评估的公正性:绩效结果是薪酬分配的依据,必须建立公开、透明、可量化的绩效评估体系,并加强对评估者的培训,减少主观偏见,确保“多劳多得,优绩优酬”。
建立市场化的薪酬调整与对标机制
- 定期进行薪酬市场调研:建议至少每年进行一次全面的薪酬市场调研,选择3-5家主要竞争对手或行业标杆企业作为对标对象,获取关键岗位的薪酬数据。
- 实施动态薪酬调整:根据市场调研结果和公司经营状况,每年对整体薪酬水平进行调整,确保公司薪酬在人才市场上的竞争力,对于低于市场平均水平的关键岗位,应制定专项调薪计划。
- 设计有吸引力的薪酬“锚点”:对于公司急需的核心人才和稀缺岗位,可以设置高于市场平均水平的“薪酬锚点”,确保能快速吸引并锁定目标人才。
优化薪酬组合与福利体系
- 优化薪酬构成比例:
- 固定部分:保障员工基本生活,提供安全感。
- 浮动部分:激励员工创造价值,与绩效强挂钩。
- 长期激励:针对核心人才,设计股权、期权、虚拟股权等长期激励计划,实现“利益共享、风险共担”。
- 打造“弹性福利”平台:
- 从“普惠”到“定制”:改变过去“一刀切”的福利模式,建立“弹性福利账户”或“福利积分”制度。
- 提供多样化选择:允许员工在预算范围内,根据自己的需求选择福利项目,如:补充商业保险、年度体检套餐、子女教育补助、健身卡、学习基金、额外带薪假等,这能极大提升员工的感知度和满意度。
- 关注非物质激励:薪酬不仅是钱,提供清晰的职业发展路径、有挑战性的工作、及时的认可与赞赏、良好的工作氛围和企业文化,同样是留住人才的重要“福利”。
确保薪酬体系的透明化与沟通
- 薪酬保密制度的再思考:完全的薪酬保密容易导致员工猜忌和不公平感,可以在坚持“薪酬数据不公开讨论”的前提下,推行“薪酬规则公开化”。
- 加强薪酬沟通:
- 入职沟通:在新员工入职时,清晰讲解公司的薪酬结构、构成和发放规则。
- 年度沟通:在年度调薪和绩效评估后,管理者应与员工进行一对一沟通,解释其薪酬变化的依据,并提供未来发展的建议。
- 建立薪酬问答渠道:设立HR专线或内部FAQ,解答员工关于薪酬的疑问。
- 利用数字化工具:引入人力资源管理系统,让员工可以自助查询薪酬条、假期余额等,提升信息透明度和员工体验。
实施路径与风险防范
-
实施路径:
- 第一阶段(1-3个月):成立项目组,完成现状诊断、数据收集与分析。
- 第二阶段(3-6个月):设计新的薪酬体系方案,并进行多轮内部意见征询和修订。
- 第三阶段(1个月):制定详细的宣导和培训计划,对全公司,特别是各级管理者进行培训。
- 第四阶段(平稳过渡):分批次或全员平稳过渡到新体系,并设置3-6个月的观察期,收集反馈,进行微调。
-
风险防范:
- 员工抵触风险:加强前期沟通,强调改革的公平性和激励性,争取员工理解,对于薪酬暂时下降的少数员工,要做好安抚和解释工作。
- 成本超支风险:做好新旧体系成本的测算与模拟,确保改革后总成本可控,对于核心人才,可设置“保护期”,避免其因体系切换而受损。
- 管理能力风险:新体系对管理者的要求更高,必须加强对管理者在绩效评估、薪酬沟通等方面的培训,确保新体系能有效落地。

