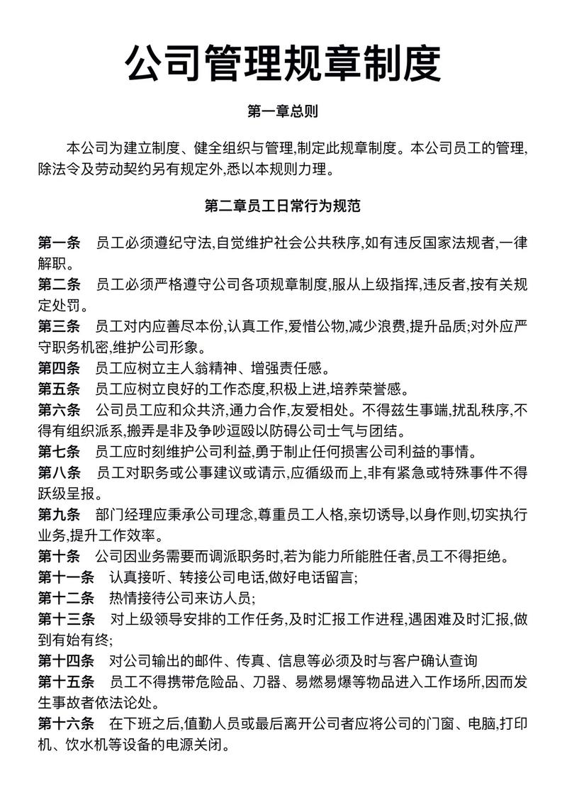
制定公司制度是企业管理的基础性工作,其科学性、合理性和可执行性直接影响企业的运营效率、员工行为规范及战略目标实现,在制定过程中需兼顾合法性、适用性、可操作性及人文关怀,以下从多个维度详细说明注意事项。

合法合规是底线,避免制度风险
公司制度的制定必须以国家法律法规为根本前提,确保内容不与《劳动法》《劳动合同法》《公司法》等现行法律冲突,考勤制度中关于加班费的计算标准、休假类型及薪资支付方式需符合当地劳动监察部门的规定;奖惩制度中“罚款”“降薪”等条款需避免设定为强制性惩罚措施,以免被认定为克扣工资,建议在制度出台前由法务部门或外部律师进行合规审查,尤其涉及员工切身利益的薪酬、考勤、解聘等内容,需严格参照地方性法规(如最低工资标准、高温补贴等),避免因法律漏洞引发劳动仲裁或诉讼风险。
契合企业实际,避免“水土不服”
制度需与企业规模、行业特性、发展阶段及组织文化相匹配,初创企业可简化审批流程,强调灵活性;而大型集团企业需明确层级权责,避免多头管理,制造业企业需重点规范安全生产操作流程,互联网企业则可侧重知识产权保护及数据安全管理,制度内容应避免“一刀切”,可针对不同部门(如销售、研发、行政)的差异化需求制定细则,销售团队的绩效考核制度应侧重业绩指标,而研发部门则需兼顾项目进度与创新成果,确保制度与业务场景深度绑定。
民主程序参与,提升制度认同感
制度的制定过程需充分吸纳员工意见,避免“自上而下”的单向灌输,可通过部门座谈会、员工代表研讨会、问卷调查等方式收集反馈,尤其涉及员工考勤、薪酬福利、晋升机制等敏感内容时,需让员工感受到话语权,在制定加班制度时,可调研员工对弹性工作制的需求,明确加班申请流程及补偿方式,减少后续执行阻力,制度草案形成后应进行公示,设置合理的异议反馈期(通常不少于7个工作日),根据意见修订完善后再正式发布,确保制度既符合管理需求,又获得员工心理认同。
条款清晰明确,避免模糊表述需具备可操作性,避免使用“原则上”“尽量”“适当”等模糊词汇,应明确具体标准、责任主体及执行流程。“工作时间”需精确到“每日8小时,上午9:00-12:00,下午13:30-18:00”,并明确考机迟到、早退的界定标准(如超过5分钟视为迟到);“绩效考核”需明确考核指标(如销售额、客户满意度)、权重分配(如业绩占60%,行为规范占40%)及结果应用(如S级可获额外奖金,D级需参加培训),条款间需避免逻辑冲突,例如考勤制度中“允许每月3次迟到豁免”与“全勤奖需无迟到记录”需明确豁免次数是否影响全勤资格,避免执行时产生歧义。
动态调整优化,避免制度僵化
企业所处的外部环境(如政策法规、市场趋势)及内部资源(如组织架构、业务目标)会发生变化,制度需定期复盘优化,建议建立制度评估机制,每年由人力资源部牵头,联合各部门对现行制度进行 review,重点关注执行中的痛点问题(如某审批流程耗时过长、某奖惩条款未达预期效果),随着远程办公的普及,需及时修订考勤制度,明确远程工作的打卡要求、沟通规范及协作工具使用标准,重大战略调整(如业务转型、并购重组)后,需同步梳理相关制度,确保管理规则与组织变革适配,避免制度成为发展阻力。

强化宣贯执行,避免“纸上谈兵”
制度发布后需通过多渠道宣贯,确保员工充分理解内容,可通过内部培训会、员工手册、企业内网专栏、案例讲解等方式解读制度要点,尤其对新入职员工需开展专项培训,确保其知晓权利与义务,执行过程中需坚持公平公正原则,避免“选择性执行”引发员工不满,考勤制度中“迟到一次扣50元”的条款需对所有员工一视同仁,管理层更应带头遵守,树立制度权威,可建立监督反馈机制,如设置制度执行投诉渠道,定期检查各部门执行情况,对违反制度的行为按规定处理,对制度本身存在的问题及时修订,形成“制定-执行-反馈-优化”的闭环管理。
平衡刚性与柔性,体现人文关怀
制度虽需刚性约束,但也应兼顾人文关怀,避免过度严苛导致员工抵触,在奖惩制度中,可增加“人性化处理”条款:员工因突发疾病迟到可凭医院证明豁免处罚,孕期、哺乳期女职工在考勤上给予适当照顾;在绩效考核中,允许员工对结果提出申诉,并建立复核机制,避免“一评定终身”,可设置“容错机制”,鼓励员工创新尝试,对非原则性失误给予整改机会而非直接处罚,营造“严管厚爱”的管理氛围,提升员工归属感。
相关问答FAQs
Q1:制定公司制度时,如何平衡企业利益与员工权益?
A:平衡企业利益与员工权益需遵循“合法合理、公平对等”原则,制度内容需符合企业战略管理需求,如绩效考核指标需支撑业务目标;涉及员工薪酬、工时、安全等条款需严格遵守法律法规,并通过民主程序听取员工意见,在设定加班制度时,企业可根据业务需求明确加班范围,但需依法支付加班费,并保障员工每月至少1天的休息时间,避免过度加班损害员工健康,可通过弹性福利、股权激励等方式让员工共享企业发展成果,实现企业与员工的利益共同体。
Q2:制度发布后,如何确保员工有效遵守并减少抵触情绪?
A:可通过“宣贯+引导+监督”三步提升制度执行力,针对性宣贯:将制度内容转化为员工易懂的案例、流程图或短视频,结合部门实际场景讲解,避免生硬宣读;正向引导:将制度与员工职业发展挂钩,如遵守考勤制度是评优晋升的基础,对模范遵守者给予公开表扬或小奖励;柔性监督:管理层带头执行制度,定期开展制度执行效果调研,对员工反映合理的问题及时调整,避免“制度只针对基层”,建立申诉渠道,允许员工对制度执行异议进行反馈,增强员工对制度的信任感,减少抵触情绪。

