长沙作为湖南省省会,近年来经济发展迅速,制造业、服务业、信息技术等多个行业对劳务外包服务的需求持续增长,劳务外包公司为企业提供灵活的人力资源配置方案,帮助企业降低用工成本、提升运营效率,以下从行业概况、推荐公司、选择建议等方面详细介绍长沙的劳务外包服务市场。

在长沙,劳务外包行业已形成多元化发展格局,服务涵盖生产线外包、岗位外包、人力资源流程外包(HRO)、业务流程外包(BPO)等多个领域,从行业分布来看,工程机械、汽车制造、电子信息技术、餐饮零售、物流运输等行业对劳务外包的需求尤为突出,长沙经开区、高新区等制造业聚集区,大量企业通过生产线外包应对季节性订单波动;而五一商圈、梅溪湖新区等商业中心的服务企业,则更倾向于采用岗位外包模式补充短期人力,随着长沙打造“智能制造之城”,信息技术和研发类岗位外包也逐渐成为新趋势。
以下是长沙部分具有代表性的劳务外包公司,涵盖不同服务类型和行业优势:
| 公司名称 | 成立时间 | 主营业务 | 服务行业 | 核心优势 |
|---|---|---|---|---|
| 湖南中智人力资源服务有限公司 | 2005年 | 岗位外包、劳务派遣、薪酬福利、招聘流程外包 | 制造业、金融、零售、IT | 全国性品牌,服务网络覆盖广,合规性强 |
| 长沙德邦人力资源管理有限公司 | 2010年 | 生产线外包、临时用工、人事代理 | 工程机械、物流、电子制造 | 本地资源丰富,制造业服务经验深厚 |
| 湖南诺邦人力资源有限公司 | 2012年 | RPO招聘外包、灵活用工、培训咨询 | 医疗、教育、互联网 | 专注中高端人才招聘,行业细分精准 |
| 长沙天坤人力资源服务有限公司 | 2025年 | 人力资源外包、劳务派遣、社保代理 | 餐饮、酒店、快消 | 灵活用工方案灵活,响应速度快 |
| 湖南展旺人力资源管理有限公司 | 2025年 | 业务流程外包、岗位外包、项目制用工 | 电商、客服、物流 | 电商领域服务经验丰富,技术支持能力强 |
在选择劳务外包公司时,企业需综合考虑多方面因素,资质合规性是基础,务必确认公司具备《劳务派遣经营许可证》《人力资源服务许可证》等法定资质,避免因合规问题引发法律风险,服务能力需匹配企业需求,例如制造业企业应优先考察公司在生产线外包、员工管理等方面的经验;互联网企业则需关注公司在RPO、BPO等领域的专业度,成本控制也是重要考量因素,企业需对比不同公司的报价结构,包括服务费率、隐形成本(如管理费、社保公积金缴纳标准等),选择性价比最优的方案,服务稳定性不可忽视,可通过了解客户案例、市场口碑以及应急响应机制,评估公司的服务可靠性和持续服务能力。
长沙的劳务外包市场在快速发展中也面临一些挑战,如部分中小企业存在服务同质化、专业度不足等问题,对此,建议企业优先选择成立时间较长、客户案例丰富的公司,这类企业通常具备更完善的管理体系和风险控制能力,随着政策对劳务用工规范的加强,企业在合作过程中应明确与外包公司的权责划分,特别是员工工伤、劳动纠纷等风险的承担机制,避免法律纠纷,随着长沙产业升级和数字化转型,劳务外包公司将向专业化、细分化、智能化方向发展,例如通过大数据技术优化人才匹配,通过AI工具提升招聘效率,为企业提供更高效的人力资源解决方案。

相关问答FAQs
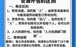
Q1:劳务外包与劳务派遣的区别是什么?
A:劳务外包是企业将部分业务或职能整体外包给服务商,由服务商自行组织人员完成工作,企业关注的是结果,不直接管理外包员工;劳务派遣是企业通过派遣机构雇佣员工,在用工单位指定岗位工作,用工单位直接管理员工,关注的是过程,法律上,劳务外包中外包员工与服务商存在劳动关系,劳务派遣中派遣员工与派遣机构存在劳动关系,用工单位需承担连带责任。
Q2:选择劳务外包公司时需要注意哪些法律风险?
A:需重点核查公司资质是否齐全,避免与无资质合作;明确外包业务范围,防止被认定为“假外包、真派遣”;确保员工社保公积金由外包公司依法缴纳,避免用工风险;签订详细合同,明确双方权责、费用结构、违约责任及员工纠纷处理机制,同时保留业务外包证据(如服务成果交付标准),避免与外包员工形成事实劳动关系。

